2018沈阳经济区高校毕业生现场招聘会(6月23日)
目前已报名的参会单位,实际数量以当日参会单位为准。
上海新孚美变速箱技术服务有限公司
沈阳中兴电力通信有限公司
沈阳市沈河区杨天海健康信息咨询服务部 电话销售 电话销售 电话客服
沈阳豪玛网络科技有限公司 销售顾问 销售客服 淘宝客服
新东北电气集团电器设备有限公司 销售办公室内勤
沈阳警安电子科技有限公司 销售精英
江苏大美天第文化产业有限公司沈阳分公司 营销人员 行政经理 文秘 前台文员 财务人员 设计人员 预算专员 保洁人员
辽宁佳义电缆有限公司 销售精英 网络营销 库管
辽宁远外科技有限公司 办公室主任 办公室文员 业务经理 营销代表 招商代表
沈阳天威建筑工程有限公司
沈阳熙德自动化设备有限公司 销售/IT销售 机械技术工程师 内勤助理 出纳
沈阳国际旅行社有限公司沈洲路门市部 销售学徒 销售内勤 销售代表 旅游顾问 销售主管 前台接待 行政文员 招聘专员 大学生实习生
白山一泉矿泉饮品有限公司 销售精英 人力资源主管 财务主管 电工 数控加工中心操作工
沈阳普惠雷顿轮业制造有限公司 机械,工艺工程师 数控椭圆形工 采购专员 普通车工 模具钳工 机加钳工 铣工 普通工 质检员 生产计划 生产内勤 生产主管 行政主管 文员 加工中心操作工
济宁本来味道食品有限公司
中国能源建设集团沈阳电力机械总厂有限公司
沈阳市沈河区敬意阿吉诺橱柜经销部 全案设计师 设计师助理 营业顾问 产品研发人员 企划活动
广州市金中南餐饮设备有限公司 维修技术员
北京黎明航发动力科技有限公司沈阳黎明燃机分公司 机务设计员 仪控设计员 材料成型及控制技术员
北京中方信富投资管理咨询有限公司沈阳分公司 销售总监 理财顾问,销售精英,客服
沈阳宝业科技有限公司 商务助理,出纳 客户经理 电脑技术人员
廊坊市尧辰房地产经纪有限公司 销售经理 销售主管 销售代表 项目文员
沈阳金融商贸开发区丽都晶雅化妆品商行 电话销售 美容导师 行政文员
成都市全友家私销售有限公司 成品市场专员 定制督导 储备客户经理
沈阳天普自动化技术有限公司 销售工程师 销售内勤 技术工程师
辽宁优丫设计有限公司
沈阳学知义教育咨询有限公司 教师 课程顾问 招生主管
平安普惠投资咨询有限公司沈阳广宜街分公司
辽宁黑色金属材料有限公司 总经理助理 销售精英
沈阳恒金安警用装备器材有限公司 销售精英
沈阳市天霸信息咨询有限公司 接待专员 内勤 前台文员 业务专员
辽宁成烁科技有限公司
沈阳市和平区六福园保健品信息咨询处
沈阳小松工程机械有限公司 销售人员 管理部文员 售后服务工程师
顺丰速运(沈阳)有限公司 客服专员 冷库管理员 快递员,重货收派员 同城配送员,送餐员
吉林省起点医药有限公司
沈阳恒业物流设备有限公司 机械工程师 制图员 采购员 销售内勤 焊工 铆工
沈阳炯昊网络科技有限公司
长春市瑞铁恒通商贸有限公司 高铁售货员
沈阳市铁西区鲁沈新中天粮油经销处
深圳市海洋王照明工程有限公司 销售服务工程师
沈阳国际软件园有限公司
天津德天生物科技有限公司 管理培训生 见习部长助理 人事专员 行政文员 销售内勤 健康顾问
金刚诚(北京)文化传媒有限公司
沈阳卓汇暖通设备有限公司 销售代表 维修电工 司炉工 售后服务经理 售后工程师
河北承德露露股份有限公司
广东长实通信科技有限公司辽宁分公司 大连维护员 辽宁省公司资料员
辽宁大城至家物业服务有限公司 项目经理 客服主管 客服人员 会计 文案
沈阳华德仓储设备有限公司 技术支持 销售 文员
沈阳亿佳汇品商贸有限公司 销售客服 助理 美工
沈阳岐春堂生物科技有限公司
沈阳科维润工程技术有限公司 安装工长 安装作业人员 出纳 人事行政文员 销售内勤
沈阳市和平区优势语言培训中心 运营总监 雅思、托福、SAT教师 精英学习管理师 课程顾问
北京华泰正兴商标代理有限公司 网络客服 在线客服 知识产权顾问 企业服务顾问
辽宁天睿新能源科技有限公司 区域经理 会计 库管员 人事专员
沈阳市工程建设监理咨询有限公司 应往届毕业生 实习生 资料员 实测监理员 监理工程师 注册监理工程师 人事行政文员 应届财务毕业生
沈阳鑫驰凯盾自动门业有限公司 厂长 设计师 专职销售员 兼职销售员 技术工人
广发银行股份有限公司信用卡中心 信用卡营销员
沈阳市于洪区顾金辉水果蔬菜超市 区域经理 人事专员 店长 会计助理 门店课长 出纳 刀手 营业员 搬运工 数据员 果蔬采购
沈阳旭宁实业有限公司 销售精英 前台文员
辽宁奥兰机电设备安装工程有限公司 项目经理 见习项目经理 施工员 机电及装修专业预算员 暖通、机电、装修工程师 深化设计人员
沈阳红梅食品商贸有限公司 销售推广人员
辽宁霓虹蛙文化产业有限公司 人事专员 内勤 工程督导 客户经理 经理助理 人力资源实习生
辽宁华艺合众灯饰照明有限公司 销售顾问 区域经理 文员
沈阳创新门业有限公司 综合(人力资源) 生产调度 质量检查 库管 销售内勤 设计人员 激光设备操作员
沈阳栢图建筑工程有限公司 销售精英
沈阳凡思教育咨询有限公司
沈阳美庭线缆销售有限公司
辽宁盛安汽车服务有限公司 前台接待 保险专员 客户经理 出纳 文员,内勤
沈阳中庞房地产经纪有限公司 销售精英 储备店长 店长
沈阳美闼贸易有限公司 销售精英 前台文员
陕西金中昌信农业科技有限公司 销售经理 食品销售经理 会计 食品类产品工程师 产品研发工程师 机械工程师 食品工艺工程师 食品品质控制工程师 电气工程师
辽宁高新安防科技有限公司
沈阳鸿发商贸有限公司 总经理商务助理 现场煤炭调度 内帐会计、驻外分公司会计及出纳 办公室文员
沈阳杰顺真空科技有限公司
沈阳东北蓄电池有限公司 生产线操作工人 维修工人
地 址:中国沈阳人才市场(沈阳市沈河区北京街16号--地铁二号线市府广场站)
【深度】小松在中国工程机械代理制的成功之道
本文作者为匠客工程机械、《今日工程机械》特约撰稿人:蒋中卫
小松在中国推动代理制发展
小松是有近百年历史的全球工程机械知名品牌。新中国国家建设百废待兴,1952年中国铁路和中石油就大量引进小松D80和D85堆土机,成为使用小松产品的中国大用户。
70年代,日本派遣技术人员对中国铁路和水电系统拥有小松设备的企业单位的维修人员进行培训后,由中国人自已独立完成小松机械的维修保养。随着整机维修和配件供应的增加,小松在四川成都中铁二局和江苏徐州石油管道局成立服务站。继而,由陕西黄河工程机械、山东山推、江苏常林进行采购小松总成件和其它零部件进行小松挖掘机整机组装,从而形成技术协作关系。
80年代改革开放初期,小松在中国开始发展代理商,代理制的培养一开始也并不顺利,因为当时工业基础还比较落后,小松公司只是将中国企业看作为其主要用户,而不是发展中代理商。虽然山西平朔露天煤矿等其它铁矿正在建设中,小松(日本)认为推土机、挖掘机只能直销,代理销售还不成熟,日本人不相信中国人的技术水平,因此拒绝了中国有关方面的代理请求。
但是中国人不怕困难,通过赴日培训,刻苦学习研究,很快,凭借着熟练的售后服务,突破了整机销售瓶颈,得到了小松认可。
通过考察、评估,小松决定成立小松(中国)公司,选择中国的代理商。小松将其产品在中国市场的分销代理权最终确定了六家区域代理事务所:北京华北事务所、上海华东事务所、广州华南事务所、成都西南事务所、西安华中事务所以及沈阳东北事务所。
小松在中国的发展经验,正是现在国内各大工程机械品牌向国外扩展可以借鉴的宝贵经验。只要我们抢得先机,利用好他国建设发展的大好时机,加大本土化团队建设,不断改变旧的服务思想,以快速,高效,主动的经营理念占领市场,在国外市场迅速崛起是完全有可能的。
小松如何选择代理商
1.一致的经营理念是前提
九十年代,小松代理商在中国蓬勃发展,主要以“日本商社、中国机电、中国个体”三个重要团队组成。能否成为小松代理商的前提条件,必须拥有与小松一致的经营理念。小松对其代理商的经营理念有明确的期望,例如:代理商必须接纳并欣赏小松的愿景,代理商能全面地代表小松,在行业里追求第一,值得信赖;代理商要自愿并且用心地照顾好小松的用户,要成为小松在市场上的“眼睛”和“耳朵”;代理商要有持续良好的财务表现,要同共同巩固彼此共有的商业信誉等等。
此外,小松还总结了一些卓越代理商的特征,例如:开诚布公的交流;愿意并有能力支持和参与新的方案,真心实意地加大投资力度,争对市场和售后服务,能积极地寻求销量和用户的满意度;公正客观,保持积极的态度。
2.良好的经济实力和服务能力是基础
小松选择的代理商一般都是有实力﹑有影响﹑有诚信的企业,这些企业熟悉当地环境,接近用户,掌握需求状况,能为用户提供快捷、专业的服务。这些代理商一般都具有较好的经济基础,自身能够承受较大的项目资金风险,而且信誉良好,特别是售后服务能力,公司的管理水平,用户的口碑以及维修,配件的业绩是考核代理商的重要标准。
小松对代理商的管理
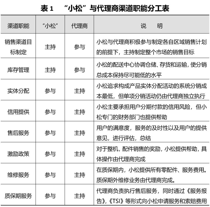
1.代理商的职能设计
小松(中国)对其代理商的职能进行了精心设计,与代理商之间有着密切的协同合作关系。这种协同合作的分销代理制使小松工程机械制造商的代理商具有一般制造商代理没有的特点:
(1)代理商是独立的商业组织,他们从小松工程机械制造商购买产品,对产品拥有所有权和控制权。不同于一般经销商只参与分销渠道的部分活动,小松(中国)的代理商参与几乎全部渠道活动,并且在大部分活动中执行主要功能,他们被小松(中国)授予的权限也比一般经销商的权限大很多,比如在新用户的开发,促销政策的制定上有很多自主权;
(2)代理商,不得销售与小松机械竞争的产品,甚至很少从事小松(中国)非授权的其他工程机械制造商的非竞争性产品的销售;
(3)代理商可以自行确定最终用户,包括二级分销商,无需小松(中国)授权;
(4)代理商执行一般经销商不愿意执行的部分仓储功能,并且与小松工程机械制造商全球及区域配送中心保持密切联系,以便配件服务的迅速及时;
(5)代理商参与渠道资金流活动,提供产品销售分期付款或赊帐销售,承担相应的财务风险。
2.小松与代理商的关系
小松(中国)与代理商之间的关系堪称行业典范,在业界有口皆碑。这种关系远胜于一纸合同上注明的权力和义务,有人称其为“家庭式的关系”。当问及小松(中国)如何与其代理商保持长久亲密的关系时,代理商的一位高级资深经理反问我们:你们会抛弃自己的家人么?一句简单的反问,发人深省。小松(中国)正是用这种家庭式的理念,将代理商看作自己家庭的一员,从公司建立之初,就本着互相尊重、风雨同舟的精神,相濡以沫、共同发展。
(1)互敬互爱
大部分小松(中国)代理商以“小松人”自居,他们发自内心地认同和喜欢“小松”这一品牌,这种真心喜爱源自相互之间的尊重和信任。小松公司认为,代理商是为用户提供高品质服务的载体,绕过代理商,就等于自断臂膀。所以,尊重代理商、不对代理商进行压榨,是小松公司最重要的原则。20世纪80年代,一家水泥企业要求小松(中国)直接把产品卖给他们,否则就购买竞争对手的产品,而小松没有让步,坚持让对方从代理商处购买产品。而反观我们周围的一些企业,在分销产品时经常出现以下情况,在市场不景气东西卖不动时,就打经销商的主意,一旦发现有利可图,就越过经销商自己做,这样虽然可以获得一时的利益,但会损害和经销商的关系,影响双方的长期合作。
(2)风雨同舟
2000年初,小松出现了历史上少有的亏损。面临恶劣局面,但小松(中国)高层坚持认为公司重要的竞争资产是分销网络,如果让其他竞争对手占据了已有的市场,要收回失地将付出五倍以上的代价,在任何情况下,都必须保护好这一核心资产。于是,小松公司仍继续按照稳定的价格向代理商供货,以保证代理商有一定的利润。这一政策导致当时公司每天的亏损高达100万美元。尽管付出了巨大的代价,但在这场危机中,小松(中国)没有失去任何一个代理商。
当行业复苏时,小松(中国)的付出得到了回报。以中国西部市场为例,在经济萧条期间,小松的许多代理都度过了难关,生存了下来,当经济情况好转时,小松(中国)成为当地强大的一家供应商,而很多竞争对手的代理商在困难时期都纷纷倒闭了。
(3)互帮互助
小松产品改进信息的一个重要来源来自代理商。代理商定期搜集用户和市场的信息资料,并将其反馈给小松(日本)产品研发部门,技术中心随后将信息和建议进行分类汇总,并根据用户需求不断地更新和改进产品。
在小松工厂以团队的形式经常和代理商技术人员探讨质量问题。对于每一台设备都有交机服务,代理商和用户都将仔细检查,如果发现问题,他们就会将其反馈给小松。曾有一个代理商发现一款新型推土机样机的液压管安装方式有问题,就马上以TSI形式报告给了小松,小松非常重视对相关装配工艺进行了改进,调整了该款设备尚未发出的存货,并通知其他代理商对库存设备进行了改装,有效地控制了这一失误造成的影响。还有一个代理商在实践中发现,新推出的液压挖掘机的散热风扇的耐用度不够,无法承载当地的作业条件。该代理商建议小松制造商在该系列产品中改用另一种风扇。
实际上,代理商的意见一直影响着小松的产品设计,加快并完善了小松新产品推出的时间和质量。
3.小松对代理商的管控
小松每年都会不定期检查代理商在销售、市场定位、服务能力、组织机构以及所有权的管理层延续计划等方面的表现。小松(中国)对代理商既充分授权,又注意加强管理与控制,使得代理商可以承担信息、促销、谈判、订货、融资、风险控制、售后服务等几乎所有的渠道职能。定期的全国小松代理商会议,谈问题、提建议、说改进、避风险、议管理等,促进代理商不断完善。
(1)管控构架
就中国区而言,所有代理商的管理和产品支持事务都由位于上海的小松PS本部负责,对各区域内的代理商提供系统运营、租赁、配件、服务、物流及索赔等产品支持服务。
(2)财务管控
对代理商的财务管控是小松(中国)渠道管理的一项重要的职能,其在每个区域都设置了销售代表对代理商进行全面的整机营销和服务费用财务管理,每半年检查一次代理商的财务状况。小松(中国)在北京、常州和和成都的三个办事处各设有一名财务代表,负责各自区域内代理商的财务事务,其主要职责包括:代理商财务状况分析与评价、服务索赔费用管理、促销和大用户关系、应收账款管理、支付方式及信用管理等。
小松(中国)对代理商的考核集中在几个常规的关键指标:毛利率、营业利润、净利润、应收账款周转率等。当发现某个代理的业绩不好时,小松首先会施以援手。小松会认真对待表现不理想的代理商,并将其财务经营数据,与另外那些可资比较的代理商作对比,分析清楚原因之后,小松会帮助这些代理商采取措施,如派住销售和服务代表改善经营业绩,延长质保期服务带动配件销售和以免费服务拉动整机销售。
2014年,小松(中国)建成自己的供应链康查士(Komtrax)信息系统,实现了供应商、代理商、以及小松之间的整机信息的动态管理,达到信息共享。利用此系统,小松(中国)可以对全国代理商所销售的整机进行全程管理和监控。设备在正常工作中,康查士系统,可通过电脑和手机监控其移动位置、运行时间、故障反映、保养时刻和柴油消耗和事故报警等。
(4)质量管控
小松(中国)对代理商服务质量的管控主要通过事前控制来实现。小松为保证其范围内的服务质量,要求代理商在提供产品支持服务时必须保证配件供应,小松以代理商库存配件满足用户85%的零件需求为准则,通过严格的质量管控,小松在用户极为重视的售后服务保障方面建立起了强大的优势,同时也与代理商构筑起了长期的合作纽带。
(5)对代理商的评价
小松专门在中国为代理商开发了代理商管理(Kopen)系统,此系统将仓储情况传递给供应商,同时将代理商的销售系统、服务系统、配件系统、财务系统以模块形式同代理商的日常业务单元贯通,一同整合。每个单元都包含有业绩指标、工作流程、实施案例和人才开发等四方面内容。而代理商只需通过网络查询和配件订货系统,就可以在最短的时间内获得约40万种不同零部件的供应信息。此外,小松利用信息系统,将大量的公司运营、设备管理和维修服务等方面的资源在网络上与代理商进行共享。
利用此工具,小松(中国)可以对代理商进行全面的评价,同时,代理商也可以审视自己的运营水平和公司的健康状况,并获得小松PS本部对其业务流程和人才培养方面的建议和支持。
4.小松给代理商的支持
小松对其代理商提供的支持和帮助,用无所不及、无微不至来形容毫不为过。从保养服务、技术培训、存货管理到后勤供应,小松从不吝于在这些方面的大量投入,以保证其卓越的品质。在这基础上,小松对代理店通过“资金﹑技术﹑人才培养”三个突出方面进行支持。
首先,代理商可以先从小松(中国)提走小松产品,不要代理商垫付资金然后再卖给用户,这样做可以保证小松对代理商和用户的高度负责,同时分担了代理商的风险和现金流压力。此外,小松代理商还承担有大量的配件库存,以保证售后服务快速反应,但这必须要有很好地管理。其二,代理商通过小松设在中国的培训中心进行不同等级的人才培养计划,通过“会说﹑会做﹑会写”考试来定级小松服务工程师,在平时的工作中,小松常住服务代表会对重大维修项目进行重点参与和跟踪,特别是投资专业院校进行小松服务技术人员免费长达一年的专业学习。其三,小松不仅通过各区域办事处的服务工程师和销售代表对当地代理商的服务人员和营销人员进行“传﹑帮﹑带”。代理商重要的管理骨干可以通过在小松公司内部长期共同工作,参与处理各种事务,经过锻炼若干年后回到代理店担当重任来提升代理商的管理能力。
小松还长期向代理商提供各种宣传资料,每年印发汇总故障案例集和一些技术资料,在质量管理、制定标准、成本核算、人才管理等方面,给代理商提供专业理论支持。
此外,对于代理商提出的产品销售计划、市场预测、用户拜访、产品展示会、技术交流会和商务活动等方面的需求,随时给予及时的资金支援和帮助。当竞争对手瞄准某一大用户,试图以低价抢占市场时,小松也会给予代理商全心全意的支援。有时会降低价格以帮助代理商迎击竞争者,有时则帮助代理商在市场进行游说工作,强调小松设备具有总成本价格低、寿命长等优点,从而还击竞争者。
小松工程机械制造商代理商管理的启示
1.长久稳定的关系需要彼此尊重、信任、利益分享和相互制约
小松的大部分代理商与小松都保持着密切和稳固的关系,他们发自内心地认同“小松”这一品牌,这种真心源自相互之间的尊重和信任。制造商期望代理商成为区域行业的领导者,能够提供最好的售后服务,而代理商则希望从制造商那里得到最有价值的产品。
然而,并不是所有的合作,代理商就会真心诚意地配合。小松能和代理商建立起良好的关系,还有一个重要原因就是小松和代理商的相互制约。尽管小松给了代理商很大的自主权,但代理商作为独立的企业,不能代理竞争品牌的产品,如果没有小松的全力支持,代理商将无法开展业务。另外,在渠道资金活动上,分期付款和融资租赁等方式主要是由代理商来管理的,在中国,为了让代理商减少承担相应的风险,小松要求代理商必须掌握用户的详细信息,努力同小松一起避免风险。代理商通过对所在区域用户提供良好的服务,树立的不仅仅是小松的企业形象,同时也有自己的形象。小松通过将代理商和自己的利益紧密联系在一起,既有激励又有制约的渠道设计,达到同代理商和睦相处、共同发展的目的。
2.单一品牌独家区域代理是未来的发展趋势
在我国,代理2个以上品牌的代理商在市场销售出现低谷时,有很多资不抵债倒在竞争对手脚下。然而,以小松为代表的分销代理模式告诉我们,工程机械的代理制关系是一种战略联盟关系,代理商能够全面代表制造商,承担起几乎所有的渠道职能,随着制造商产品系列的不断增加和完善,市场的巩固,品牌影响力的不断扩大,各品牌制造商都趋向于建立长期稳定的厂商战略联盟关系,单一品牌独家区域代理是未来的发展趋势。
从代理商自身来说,选择制造商品牌是否强大到足以令代理商“以身相许、托付终身”确实要有勇气和付出精神。小松将自己商标诠释为由小松、代理商和用户组成的稳定的利益共同体,这样的理念将高水平的代理商、高品味的用户和高品质的小松工程机械紧紧地联系一起。并为广大的用户提供一流的服务,让用户“买的放心,用的安心”。
相关问答
洗衣店锅炉发生器成都哪里有卖
[回答]上海电气(集团)总公司上海市4968904.22春兰(集团)公司江苏省空调器,洗衣机,汽车,摩托车16783333徐州工程机械集团有限公司江苏省汽车起...
盾构机生产厂家有哪些?
中国盾构机生产厂家主要有以下几家:中铁大桥局集团盾构有限公司中交路桥集团有限公司中铁隧道集团有限公司中联重科股份有限公司沈阳建筑大学机电工程学...
挖掘机筒臂购买厂家
[回答]挖掘机伸缩臂是装在挖掘机大臂上的一种特殊工作装置;用于灵活扩展其作业半径以及垂直深挖范围。按其结构外型可分为:外伸缩和内伸缩;外伸缩是通过伸...
东部航空飞哪些城市?
上海、北京、哈尔滨、牡丹江、齐齐哈尔、长春、延吉、通化、沈阳、大连、锦州、天津、呼和浩特、赤峰、乌海、乌鲁木齐、哈密、喀什、银川、西宁、玉树、兰州...
国内比较常用的进口和国产液压管品牌有哪几种
[回答]1、普利司通(BRIDGESTONE)液压油管,跟普利司通轮胎同一个厂家,一直为小松,日立,加藤,东芝等著名机械设备做原装配管,近几年在中国设立总代理,才开始...
如何查公司是否已经为我申报工伤了?-找法网
公司说给我报工伤了,我该怎么知道是否已申报。劳动纠纷*遭遇法律难题?点击快速获取解决方案咨询律师解答共有4条去你公司工商注册地的的人力资源和社会...
做人不能太仙洋是什么意思。有人知道怎么回事么?
是因为仙洋众叛亲离,大文当初对他好他欺负大文,半阳去沈阳找他,还给他刷鞋,最后因为一些事也闹翻了,各种做坑朋友的事儿,所有的兄弟朋友都离开他了,快手有个小...
挖掘机筒臂哪家有卖?
[回答]是装在挖掘机上的一种工作装置,它是由固定体与移动体通过伸缩缸的作用使移动体伸出及缩回,从而达到更大的挖掘半径和合理的装车高度。可...小松360...
哪位朋友谁能赐教,沈阳油松盆景价格,油松盆景价格贵吗??
[回答]迎客松的采挖在立春后~春分这段时间.以这时采挖的成活率最高.在惊蛰~春分挖的.小松裸根或土松了.成活也较易.采挖迎客松能带土就带.挖时先挖开一圈...
麻烦朋友们,求赐教!襄樊专业松布机,松布机怎么选?
类似的厂家太多了,之前选的时候感觉好难,有朋友介绍的也有自己找的,对比了十几家,感觉还是尔尔服装机械的好马可直通车开启预售!全新推广强势来袭!...
