「专题研究」我国工程机械行业两轮周期对比分析
原创: 工商四部 联合评级
导读
联合评级认为,本轮工程机械周期较上一轮存在着较多不同,我们分别从供给、需求和政策三个角度得出以下结论:
1、不同于上一轮周期行业产能的非理性扩张,本轮周期行业产能扩张更加稳健,未出现与需求背离的盲目扩张现象,行业内企业经营策略更加谨慎,行业进入良性竞争阶段。
2、上一轮周期,行业需求以来自房地产和基建行业的新增需求为主;本轮周期,行业已逐步进入存量时代,更新需求占据主导力量;下游行业中基建投资拉动作用更为明显。
3、不同工程机械设备生命周期不同,更新需求轮动可以支撑行业景气度;“一带一路”促进海外需求增长,环保政策促进国内存量设备的更新换代,两项政策叠加有助于工程机械行业景气度提升。
4、上一轮周期,我国采取了积极的财政政策,“四万亿政策”透支了后续市场需求;本轮周期,宏观政策更加温和,为工程机械行业提供了稳定的政策环境。
本轮周期中,工程机械行业内主要企业在经营策略的选择上与上轮周期中的选择出现较大的差异,业内企业产能扩张更加谨慎稳健,信用销售政策更加严格,截至目前尚未出现与需求背离的盲目扩张现象。预计本轮工程机械行业的景气周期的延续性将更强,周期波动幅度将趋于平缓。
(1)生产策略
工程机械属于重资产行业,企业产能扩张在财务指标中反映为固定资产,而在建工程作为固定资产增量的先行指标对企业产能扩张具有一定的预判作用。
我们选取三一重工、中联重科、柳工和徐工机械四家企业为样本企业。在建工程方面,样本企业在建工程投产高峰集中于2010~2012年,上轮景气周期中企业有较强的扩产动力;2012~2017年,企业新建产能规模大幅下降,主要系工程机械产品需求下降,供过于求,产能严重过剩所致。2017年以来,工程机械行业迎来强势复苏周期,各产品需求明显提升,市场呈现供不应求的状况,但企业在建工程投产力度未见明显变化,与上轮周期情况反差较大。
从固定资产规模角度看,工程机械样本企业固定资产占比高峰出现于2012~2014年,反映了前期在建工程完工,企业产能扩张;2014~2017年,固定资产占比呈下降趋势,与市场供需及企业投产意愿下降相吻合;2017年以来,固定资产占比延续下降趋势,与上轮周期表现不同。
随着行业内部技术升级,企业生产效率和产品质量的提升,工程机械企业在2010~2012年投入的产能至今仍能基本满足市场需求,2017年工程机械产品产量与上一轮周期产量高点仍有一定差距;更重要的是,行业低谷时大规模的闲置产能和巨大的固定资产折旧对企业盈利水平侵蚀严重,工程机械企业再一次面对行业需求迅猛增长时,普遍吸取了上次的教训,产能扩张更加谨慎,企业将更加注重技术及工艺进步带来的生产效率提升。
(2)销售策略
工程机械产品单位价值很大,企业销售时普遍采取信用销售策略,应收账款对工程机械企业资金占用已成为行业普遍现象,我们选取应收账款周转率和存货周转率反映工程机械企业销售信用政策的变化情况。
从应收账款周转率和存货周转率情况看,剔除徐工机械2009年因合并范围变化及应收账款资产证券化导致的异常值,工程机械行业应收账款周转率总体呈下降趋势,随着工程机械产品单价的增长及企业销售规模的扩大,应收账款周转率的下降符合行业特征。分阶段看,2010~2013年,应收账款周转率下降速度较快,反映工程机械企业信用政策宽松,在行业需求增加时,企业普遍采取宽信用政策以提升市场占有率,同期存货周转率缓慢下降,在销量增长的情况下,存货周转率下降,反映了工程机械企业对下游需求的乐观估计,主动增加产品备货。2013~2016年,应收账款周转率持续处于很低的水平,在行业景气度下降时,工程机械企业产品销售困难,对下游话语权减弱,加之前期建设产能投产,工程机械企业为持续经营不得不继续放宽信用政策,导致企业应收账款规模大幅增长,资产质量恶化;同期存货周转率同样保持下降趋势,反映了需求下降时,企业库存难以消化的情况。2017年以来,面对产品需求增长和行业复苏,行业内企业普遍选择收紧信用政策,应收账款周转率均有所提升,经营情况好转,而存货周转率同样扭转了下降趋势,反映在行业回暖后,工程机械企业主动去库存的情况。
联合评级认为,2017年以来,新一轮景气周期使工程机械企业对下游话语权提升,面对产品供不应求的状况,业内企业没有选择放宽信用政策抢占市场,而是借此机会修复资产质量,消化库存,提升收入实现质量。从目前情况看,应收账款占收入及总资产比重仍然较大,中型偏紧的信用政策仍不会改变。行业内牺牲收入实现质量换取市场占有率的恶性竞争情况再次出现的概率很小。
本轮周期中,工程机械行业已逐步进入存量时代,工程机械行业国内增量需求有限,存量设备的更新需求将支撑行业景气度。此外,“一带一路”等政策将促进海外需求增长,有助于国内工程机械行业景气度的提升。
房地产和基础设施建设是工程机械两个最大下游,占比分别达到30%和35%左右,为国内工程机械需求的动力源,下文我们将重点对比本轮和上轮需求周期。
从基建投资来看,为应对2008年全球金融危机,我国政府提出“四万亿计划”导致我国基建固定投资大幅增长,2009~2011年,我国基建固定投资完成额分别为5.47万亿元、6.48万亿元和6.69万亿元,同比增速分别为42.18%、18.49%和3.30%。大型基础设施建设的密集开工,促进了工程机械销量的全面爆发,以挖掘机为例,2009~2011年,我国挖掘机销量分别为10.16万台、17.93万台和19.39万台,同比大幅增长16.47%、22.40%和76.54%,工程机械随之进入行业景气周期。
本轮周期起始于2016年下半年,与2008年通过中央财政主导的铁路、公路等基建项目投资不同,2016年的基建宽松主要是通过投融资方式的变革来实现,PPP项目得到了财政部和发改委的大力支持。2016~2017年,我国基建固定投资完成额分别为15.20万亿和17.31万亿,同比增长15.80%和13.86%,投资完成额为上一轮景气周期顶峰(2011年)的2.27倍和2.58倍。
从房地产投资来看,2009~2011年,我国城市化进程加快,城市化率从46.59%上升至51.27%,从而带动了大规模的地产建设。2009~2011年,我国住宅类房屋新开工面积分别为9.25亿平方米、12.95亿平方米和14.60亿平方米,同比增速为12.50%、40.70%和16.20%。随后,我国住宅类新开工面积维持在12亿平方米的高位,直到2014年我国房地产进入另一轮的调整周期。
2016年,随着宽松的信贷政策和去库存政策的实施,房地产行业开始回暖,住宅类新开工面积11.59亿平方米,同比增长8.68%;2017年,住宅类新开工面积12.81亿平方米,同比增长10.51%,均低于2011年房地产投资的巅峰值。我们认为,本轮工程机械的回暖,基建比房地产的拉动作用更强。
除了下游行业增长所带来的增量需求外,存量设备的更新需求是工程机械行业本轮周期复苏的重要推动力量。我们用设备保有量来评估增量及更新需求在总需求中的地位:如果行业保有量巨大且整体增速放缓,那么主要产品的销量增速远高于保有量增速,主要系存量设备的更新需求贡献所致。
以挖掘机为例,上一轮景气周期中,我国液压挖掘机保有量迅速增长,在2010年达到高点,保有量较上年增长34.36%,净增加值为26.8万台,当年我国挖掘机新机销量仅为17.93万台。随后,我国液压挖掘机保有量增速持续放缓,在2016年保有量增速趋向于零,并在2017年有所反弹(3.82%)。2017年,我国液压挖掘机保有量净增加值为6.2万台,当年我国挖掘机新机销量为14.03万台,远远高于保有量的净增加值。我们认为,增量需求是构成上一轮景气周期的主要因素,本轮景气周期的需求结构区别于以往,主要来自存量设备的更新需求和增量需求的共同作用,且以更新需求为主。
不同工程机械产品的使用寿命不同,不同产品更新需求的轮动将对工程机械行业景气度起到良好支撑作用。一般来说,挖掘机寿命均值为8年左右、装载机寿命均值在9年左右,起重机寿命均值在10年左右,混凝土泵车寿命均值超过10年;上一轮工程机械周期(2009~2010年左右)进入市场的挖掘机设备目前已经到了设备更新的阶段,随后依次是装载机、起重机、混凝土机械等。同时,由于施工顺序的不同,起重机、混凝土机械的进场时间一般晚于挖掘机,该类设备的景气周期也将滞后于挖掘机,进一步拉长了本轮景气周期。
此外,我们更加关注“一带一路”、环保等政策对于需求的拉动作用。在国内工程机械产品保有量增速变缓的情况下,“一带一路”将成为工程机械增量的主要市场,2017年,我国企业在“一带一路”沿线承包海外项目累计营业额855.3亿美元,较上年增长12.58%;出口挖掘机数量1.92万台,较上年增长37.89%。同时,国内环保越来越受到重视,对工程机械产品的排放审查越来越高,将有序推进高排放设备淘汰。高排放设备基本上以国二以下及部分国二设备为主,目前已有部分地区要求达到国三标准的设备才能继续作业,环保政策趋严将极大促进存量设备的更新换代。
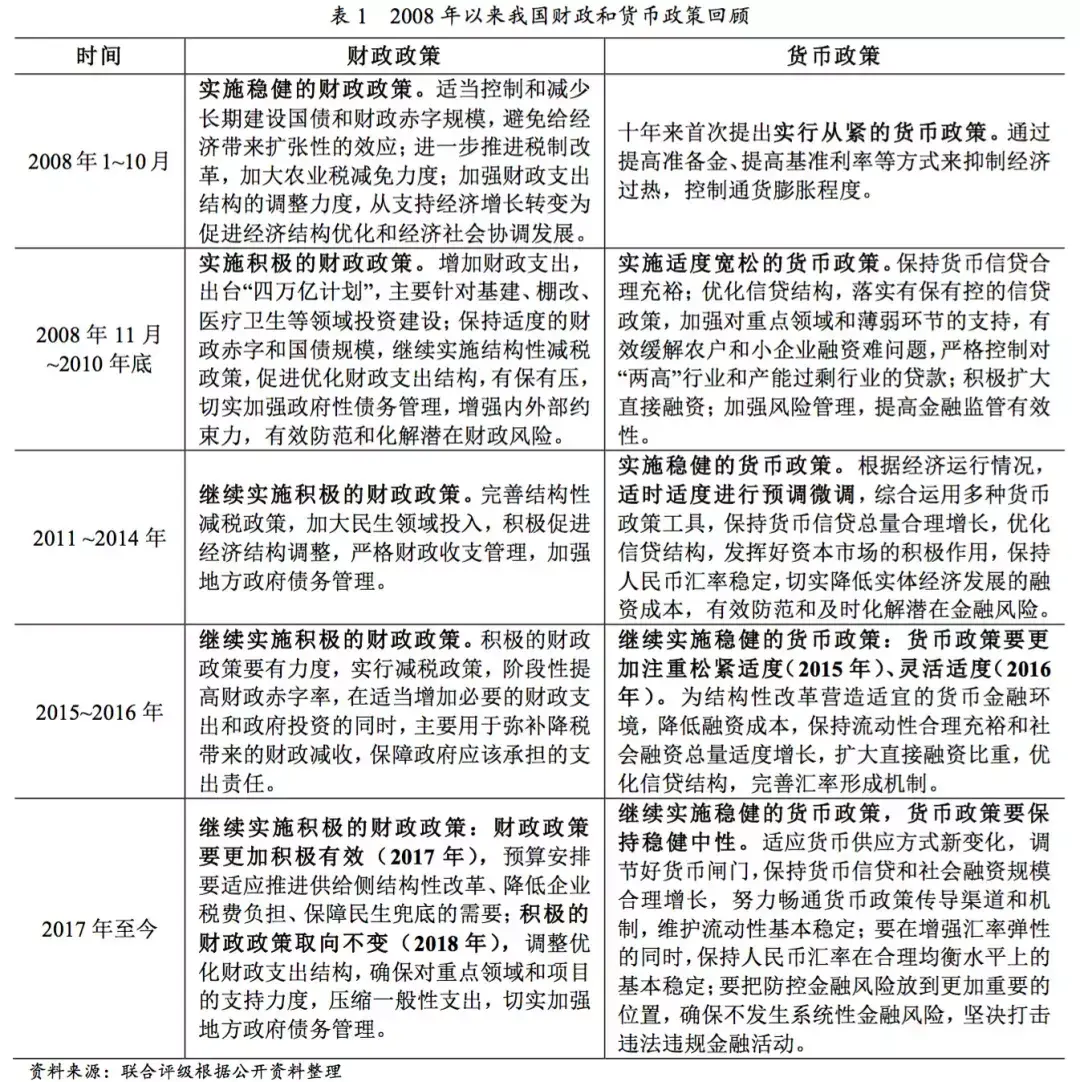
本轮周期中,我国仍继续实施积极的财政政策和稳健的货币政策,但调控更加温和。从长期看,规范清理PPP项目、规范地方举债融资行为等措施,能够促进工程机械行业的健康发展。
2008年11月,为应对金融危机,我国开始实施积极的财政政策和适度宽松的货币政策,带动了未来几年内工程机械行业的高速发展。财政政策方面,政府推出了进一步扩大内需、促进经济平稳较快增长的十项措施,主要针对基建、棚改、医疗卫生等领域投资建设,后被广泛称为“四万亿计划”。货币政策方面,央行连续多次下调存贷款基准利率和存款准备金率,取消对商业信贷规模的约束,并引导商业银行合理扩大信贷规模,进一步拓宽企业融资渠道。
2011年,国内出现了严重的通货膨胀,为了抑制通货膨胀,我国开始实施稳健的货币政策,并强调“适时适度进行预调微调”;工作主基调为“稳中求进”,继续实施积极的财政政策。由于前期市场持续渗透,工程机械行业仍维持着较高的景气度。2012年开始,宏观经济进行结构性调整的效应显现,市场需求下降叠加前期市场被过度渗透,工程机械行业随之进入低迷期,这一状态一直延续到2016年中旬。
2016年以来,我国财政政策和货币政策并未发生重大调整,仍继续实施积极的财政政策和稳健的货币政策,工程机械行业的回暖受宏观政策影响有限,而相关产业政策的出台,为工程机械行业发展提供了良好的外部发展环境。一方面,《工程机械行业“十三五”发展规划》提出了“十三五”期间工程机械行业发展的战略思路、发展目标、主要任务、应对措施及政策建议,“一带一路”、“PPP”等国家出台的一系列稳增长政策措施和相关举措将协同拉动经济发展;另一方面,随着“国三标准”和《中华人民共和国环境保护税法》发布,环保政策趋严,大量不符合环保要求的企业、沥青站等被整改,大量排放不达标的设备退出市场,再加上老旧设备退出市场,也刺激了用户对新设备的需求。
通过上述分析,我们可以看出,本轮周期与上轮周期的政策环境略有不同,虽然仍继续实施积极的财政政策和稳健的货币政策,但本轮调控更加温和。此外,政府更加注意政策的回调,针对不完善的地方,采取一些措施规范,比如规范清理PPP项目、规范地方举债融资行为等。从长期看,稳健、温和的财政和货币政策为工程机械行业的健康发展提供了稳定的政策环境。
周期性行业如何走出“周期陷阱”?看看工程机械行业的变化
新华财经长沙8月26日电(分析师万方明)“周期陷阱”仿佛是悬在我国工程机械行业头上的“达摩斯之剑”。自2016年下半年复苏至今,我国工程机械行业进入高速增长期,若按照行业五年左右的景气周期计算,目前即将面临调整窗口。中国工程机械工业协会数据显示,2021年6月,26家主机制造企业国内销量同比下降达21.9%。除高空作业机械外,工程机械其他产品销量增幅二季度有所下滑。这不禁让人担忧:行业会否重现五年前的历史低点?我国工程机械龙头企业能否度过周期难关?
周期律:长期维持稳健上扬 深度调整或难再现
在我国,工程机械是与基础设施建设深度绑定在一起的行业,也正因如此,该行业才被打上“周期性”的烙印。
2012年之前,受益于产业政策和市场环境,我国工程机械行业快速增长,以中联重科为例,公司营收从2000年的2.45亿元增长到2012年的480.71亿元,年复合增长率达55%。
2012年至2016年,国内基础设施建设和房地产投资增速降温,工程机械行业出现严重的产能过剩,并在2015年跌入谷底,当年挖掘机全国销量仅5.6万台,较2011年下滑68%,企业大面积亏损。
2016年至今,在基建投资加速、存量设备更新以及机器代人趋势加快等多方因素影响下,工程机械行业景气度持续上升,过去四年间,中联、三一、徐工和柳工四家龙头企业的收入复合增速分别为41%、38%、36%和27%,企业经营业绩屡创历史新高。
中信建投证券认为,市场上普遍认为工程机械属于强周期性股票,其惯性思维正是源于2012年-2015年的行业周期,回顾此轮低谷出现的两个核心原因:一是宏观政策转向,行业直接面临调控带来的压力;二是不少主机厂推出的零首付和低首付政策,大量产品流向资质较差的客户。由此判断,此前出现的行业低谷没有重现的可能。
“工程机械行业景气度跟宏观经济高度关联,从国家‘两新一重’发展前景以及十四五规划的投入来看宏观经济是上升直线,我认为工程机械的波动也是围绕国家发展主线震荡向上的,至于波动幅度则在于企业自身能否实现高质量稳健地增长。”中联重科董事长詹纯新表示。
三一重工总裁向文波在接受中国证券报采访时表示,工程机械行业不会再经历像之前那样的低迷周期,一方面国家的宏观经济政策是稳定的,市场虽然会有一些波动,但不会出现之前那样较大幅度的下跌;另一方面机器替代人工的过程才刚刚开始,挖掘机作为一个工具,还有很大的市场空间。
“这种周期性的变化是不可避免的,对整个行业来说,周期性的变化与经济周期的变化密切相关。”山河智能董事长何清华举例说,2012年到2016年期间,我国挖机销量由十几万台降低不到5万余台,现在又达到30余万台,但对比欧洲的工程机械市场,他们虽然也有比较大幅度的波动,但波动幅度远远小于中国。
针对近期销售增幅的下滑,也有分析认为,这并不足以证明新一波调整周期的到来。一方面,由于疫情影响,2020年的开工时间整体延后,造成设备销售需求在后期集中释放,2021年二季度的同比增速被基数拖累;另一方面,今年上半年,钢材原材料价格持续高位运行,催动不少企业年内多次提价,从而对销售产生一定的影响。
需求端:海外市场蓝海依旧 国内市场大有可为
仔细观察近年来我国工程机械行业数据的变化,一大显著特征是,海外市场正日益成为新蓝海,国内国际双循环相互促进的新发展格局正逐步形成。
新华财经数据显示,2021年上半年,我国工程机械实现贸易顺差130.25亿美元,是上一轮景气高点2011年的9.11倍。2020年我国挖掘机出口量达3.47万台,是2013年的4.65倍,而同期国内销量增长2.79倍,出口增速明显快于内销。
目前,中联、三一和徐工的海外业务占比分别为5.89%、14.20%和8.26%,对比日本小松80%以上、美国卡特彼勒60%以上的海外业务占比,国内企业仍有较大提升空间,海外业务或将成为这些企业“拉平”周期的发力点。
“目前,中联重科的产品覆盖100余个国家和地区,在全球设立50多个常驻机构,并积极在‘一带一路’沿线国家布局。2015年,中联重科入驻中白工业园后建设的中联重科白俄罗斯基地,目前已正式运营投产。”中联重科海外公司常务副总经理李宾说,公司正积极调整优化全球产业布局和资源配置,打造海外业务新的增长极。
回看国内,工程机械市场依然大有潜力。2019年,中国挖掘机保有量152.6万台,约为美国的2.7倍,日本的2.3倍。中金公司认为,尽管从绝对量上看,中国挖掘机保有量显著高于美国和日本。但从人均、单位国土面积以及单位建筑业总产值的相对保有量比较来看,我国工程机械渗透率依然较低:2019年中国每百万人挖掘机保有量为1,090台,远低于日本和美国的5,154台和1,707台。
从长远来看,随着我国人口老龄化加剧,机器代人将成为大势所趋。国家统计局数据显示,2019年,我国建筑业城镇单位就业人数达2270万人,同比减少16.2%,自2013年的2922万人持续下降,而2019年建筑业城镇单位就业人员平均工资为6.56万元,同比增长8%,多年来持续上涨。业内人士预计,随着劳动力短缺和人力成本上升,将带来大量的工程机械需求。
从短期看,中央政治局二季度会议在对当前经济形势判断上删除了一季度会议提出的“稳增长压力较小的窗口期”,表明下半年我国经济增长面临不确定性,财政政策新增了“推动今年底明年初形成实物工作量”的表述。这被市场解读为利好未来大基建,特别是工程机械行业的预期。受此影响,8月2日开盘后,股价持续多月走弱的大基建板块突然发力,三一重工、中联重科先后涨停。
除此之外,装配式建筑的迅速发展给行业带来了新的红利。据达丰设备的预测,预计到2024年,装配式建筑的渗透率可以达到32.4%,相较于2019年的18.4%,接近翻番。
“中联重科已发展为全球最大的塔机制造商,市占率长期保持全球第一。”中联重科副总裁唐少芳说,装配式建筑涉及吊装大型建筑结构件,这将给行业带来需求,特别是增加大量中大型吨位塔机的需求。
供给端:多元化布局 智能化升级 数字化转型
从企业层面来看,多元化布局、智能化转型和数字化升级正成为业内龙头企业抵抗周期波动的普遍作法。
2001年起,山河智能切入航空领域,在飞机租赁、航空快运、无人机、轻型运动飞机等方面大展拳脚,开发了以山河SA60L轻型运动飞机为代表的多款填补国内空白的自主品牌通航产品;2011年,中联重科在业内率先布局农机产业,如今,农机和智慧农业板块已成为公司三大业务板块之一,2020年实现收入超过26亿元,同比增长67%。
“除了农业机械和智慧农业板块,高空作业机械在国内市场现在正处于快速发展期,基于中联重科此前积累的技术、管理和资源优势,公司高空作业机械板块发展迅速。”据中联重科董秘杨笃志介绍,除了农机、高机、挖机等为代表的机械板块,以特种干混砂浆为代表的新材料板块也有望给中联重科拓展新的盈利空间。
或许是经历了行业低谷的阵痛,这些工程机械龙头企业在回归高盈利后将稳健经营摆在了重要位置。据了解,目前中联、三一等龙头企业未通过降低信用门槛来透支需求,总体业务质量明显优于此前。
如今,智能化、数字化、网络化、轻量化正赋能工程机械不断拓展应用领域。在上海自由贸易试验区临港新片区的三一重工生产车间,每条生产线平均7分钟就有一台挖掘机下线;在长沙高新区,总占地面积超一万亩的中联智慧产业城已进入“边建设边投产”的阶段,通过建设超过7个全球领先的灯塔工厂,300余条智能产线,全域覆盖5G、首创行业20条“黑灯产线”,最终可实现产品合格率100%,生产周期缩短55%,每6分钟下线一台挖掘机;在中联重科工业互联网平台上,连接着全国各地的各类工程机械设备45万余台,通过数据实时传送,可在线了解到每台设备的实时状态和开工率情况,成为反映国家经济运行的“晴雨表”。
近年来,国内工程机械国产品牌市场占有率不断提升,以销量占比最大的挖掘机为例,国产品牌市占率从2007年的16%已提升至目前的69%。经历了周期洗礼的中国工程机械,正通过产品和服务的不断升级实现长期可持续发展。不少研究者判断,在稳中求进工作总基调下,我国工程机械行业的去周期化将成为长期趋势,行业的马太效应也将愈发明显。
声明:新华财经为新华社承建的国家金融信息平台。任何情况下,本平台所发布的信息均不构成投资建议。
相关问答
工程机械为什么是周期股?
因为工程机械也是有季节需求的。因为工程机械也是有季节需求的。
工程机械电动化发展趋势?
发展趋势:电动化将成为中国工程机械行业新趋势。随着第四次工业革命和第三次能源革命叠加,世界正处于技术窗口期,工程机械行业迎来长期的技术上行周期,行业...
工程机械合同纠纷要注意的事项有什么
在交易过程中,交易双方一般会重点对设备的名称、型号、价款及其他费用等情况进行比较明确的约定,但有时会对标的物的情况约定的不够明确。因为工程...
如何有效的对工程机械进行维护?
换季保养一般在春秋两季结合一次正常的二保;转移前保养是指在一工程用完后为使机械能迅速投入新的施工生产而进行的保养。江苏鼎盛二手挖掘机是与您分享二手挖...
什么是大周期?
大周期股票是指支付股息非常高、股价相对较高并随着经济的周期波动而上升或下跌的股票,即,当整体经济上升时,这些股票的价格也迅速上升;当整体经济走下坡路时...
国家安全监督局对中国工程机械年检有何规定?
《特种设备质量监督与安全监察规定》,已于2000年6月27日经国家质量技术监督局颁布实施,对工程机械的起重机械使用前,必须按照本规定要求进行验收检验,取得安全...
周期行业的主要特点?
1、起步期企业规模可能很小,关于该行业的企业如何发展有不同看法,产品类型、特点、性能和目标市场不断发展变化。市场中充满各种新发明的产品或服务,管理层...
工程机械的旺季被延后,对2020年整体行业景气度有哪些影响?
钱最终肯定拿的到,但这个延长的时间是不确定的,工程机械行业将会又变回高回报高风险的行业,这样直接会淘汰一大批现金流不足的中小工程机械租赁企业,而现金流...
非移动道路机械尾气检测报告有效期多长?
非移动道路机械尾气捡测报告有效期一年。非移动道路机械尾气检测须每年检测一次尾气排放,凡未进行编码登记并取得环保标识牌、未年检及排放检测不合格的,严禁...
2020年投资什么工程机械好?
结构性利好。我们预计工程机械的上升周期在2018-20年仍将延续,主要受五大利好因素驱动:(1)我们的行业研究模型显示超过80%的未来需求源于机械设备的更新和升...
