工地不赚钱,就干工地以外的事,做租赁和机械设备同样年入100W
视野半径就能发现您!大家好我是八方天
让我们在彼此的视野半径里看到那一束引导财富的光芒。若能学得一二我则荣幸之至。
这两天,老是有人问我开工没有?
答:没有
好多以前的农民工朋友或者班组、旋挖机、土石方运输队、所有大中小型机械设备都有事做,唯独工地上的活今年一直停滞不前。
那么现在工程不好收米、不好接活索性改行做
机械租赁比如:旋挖机、挖机、搅拌砂浆机、水泵、发电机、空压机、风镐等
在移动互联网进行销售还是很困难,必须进行实体销售、或者租赁。
哪些一起走过的工地生活
A、收购二手机电(特别是销售比较好的机械),收购回来进行维修好以后租赁
成本应该在100-500W,回本很快,按照月收取租金(一定不要卖)而且只工地,为以后再入工地做好一切准备。
开始要积累材料,争取收购到工地成套的机械设备。
B、市场上的租赁公司或者机械设备公司都差不多是新的价格昂贵,二手回收的机械设备,价格较低,容易得到顾客青睐,也是抢占市场的商业模式。
C、大型机械设备收购后容易接到活。比如抢工期的工地,需求量大的工地习惯去租赁。
D、工程上的机械租赁,和工程上的机电维修一体。
E、要想以上的租赁能顺利必须抢先服务(比如事先到项目进行机修免费保养和施工电梯、挖机、塔吊单位合作)。这样容易得到市场,还可以到施工现场项目部合作。
工作缩影
合作方式多很多
一定要把这个移动互联网的商业模式带入施工现场用得得心应手,赚钱的机会就多了。它不仅仅是我们工程人,以后就算不干工地同样是行业精英。
有很多人还花钱去买网上这两天比较火的zhang琦老师 的商业视频,其实很多成功不可以复制 ,你用心观察和分析再行动比你听什么课件都管用。
创业就是发现商机后立即进行的必修课..........
我给你工程商机点子,你给我点赞即可[微笑]
感谢观看,不需要暂时的收藏,只需要立刻用心阅读。
拖延的毛病是失败者的标配,立刻执行所想所闻所计划,您就在走向财富。!
封城一个月,干掉一年利润:2022年高机租赁商太难了
“封城一个月,干掉一年利润。”
“今年前4个月一台新机都没有进。”
“比疫情更严重的挑战是:现金流危机来了!”
“保持理性,共度时艰。”
这些大概是2022年以来中国高机租赁商的代表心声。
徐工高空作业产品
来自第一工程机械网“疫情下高机租赁商生存状况”调研数据显示:在被调研的90多个租赁商中,有76.53%的租赁商生意受疫情影响,营收低于上年同期或者出现亏损。此外,有高达90%的租赁商把目标定位在强化内部管理,严控成本上。
图1:2022年前三个月和2021年同期公司营收对比
在此次租赁商生存状况调查中,记者最直观感受是:太难了!因为疫情导致不少项目处于停滞,直接导致设备出租率下降。加之行业由来已久的价格战,让本来利润就很薄的高机租赁商更加苦不堪言。此外,工程机械代理商转行高机租赁也进一步加剧了行业的竞争。
图2:眼下最关注的问题是什么
总之,不管头部还是中小租赁商,眼下大多数人的选择都是降本增效、加强管理,为的就是——“活下来”!
利润的下滑自然不可避免。行情好时,某高机租赁商一年有近2000万元的营收,而各种内卷和价格战,让公司的营收和利润都大幅下滑,增加了200台车,利润还不及增加之前。没想到更难的还在后面,2020年疫情来袭,“赚钱”已经不是高机租赁商的头等大事,如何维持和坚持下去,才是。
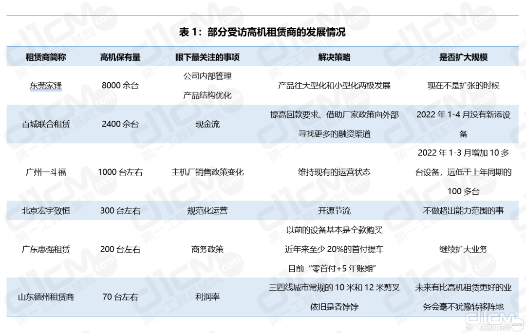
表1:部分受访高机租赁商的发展情况
行业下行,大多数高机租赁商都采取了收缩策略。百城联合租赁近几年发展迅速,设备保有量连年增加。但这一势头也在2022年戛然而止,受疫情影响,2022年1-4月,完全没有新增添设备。像百城联合租赁这样的租赁商还有很多,并不是个例。但好在,高机租赁商们都是“见过世面的,大大小小的风浪经历无数”,因此,眼下的困难并没有吓倒他们。正如东莞一家租赁商所言,疫情终究会过去,静待时变,等行业好转再把丢掉的损失夺回来。
对于投租赁商而言,行业受挫是最大的考验,忍耐和积极应对则是获取奖赏的重要路径。
中联重科高空作业平台
但是,忍耐并不是所谓的“躺平”。在市场下跌中,租赁商的忍耐需要“积极有为”。
精英智汇曾祥老师在直播间建议工程机械从业者:“机会,留给有准备的人……复盘业务,梳理资源、强化服务、完善经营管理……”具体而言,租赁商需要开源节流,并关注现金流提高回款要求,同时积极修炼内功,加强规范化的运营,提升团队战斗力,深度调整产品结构,或者下沉到三四线城市,寻找更多机会。
百城联合租赁在租设备施工中
读到这里,你会不会觉得气压太低,怎一个“惨”字了得?不存在的,其实只是用事实说话而已,而且事实可能远不止如此。我们发起本次调查的目的,是希望通过些许数字,为广大高机租赁商群体发出一点心声,呼吁行业理性发展,留出更大的利润和成长空间。同时,在四面楚歌的艰难时刻,我们也走访和电话采访了一些租赁商,希望通过一些同行的积极应对,给大家带来更多思考和启示。
惠州某高空作业平台施工现场
疫情下高机租赁商的具体生存状态如何,我们会用数字和图表为您一一画像;疫情下,高机租赁同行们如何渡过难关,有哪些心得和建议,我们也将一一整理,以飨读者……期待您的持续关注!
相关问答
塔吊租赁利润?
塔吊的租金收入是利润的主要来源,在租金定价过程中需要考虑市场需求、塔吊机型、租赁周期等因素。运营成本:塔吊租赁公司需要承担设备的运输、安装、维护、保...
老师,建筑工程人工费,材料费,机械租赁费,所占的比例是多...
一般人工费30%左右材料60%左右机械租赁5%左右其他直接费用5%左右
工程机械租赁税费应该是多少?一般纳税人是多少?小规模是多少...
单纯租赁机器是一般人13%,小规模3%。带操作手一般人是9%,小规模3%
卖工程机械收入怎么样?
首先说说塔吊,塔吊是建筑施工必不可少的施工辅助机械,有着多种型号。基本目前常用的就是80型号的塔吊,这种塔吊购买价格一般在60多万。而面回来的也只是标准高...
有朋友找我投资工程机械设备租赁公司,不知道可行不?
你说的是建筑行业的机械设备吗?建筑工程机械设备租赁主要包括:桩基设备;测试设备;钢筋制作设备;水电安装设备;模板加工安装设备;气、电焊设备;装...
工地器械租赁好做吗?
工地器械租凭不是很好做,特别是最近两年房地产不景气,大型房地产开发公司都有自己的工地器械,所以工地器械不好做。工地器械租凭不是很好做,特别是最近两年房...
设备租赁好做吗?
设备租赁并不是一件轻松的事情。首先需要找到可信赖的设备租赁公司,并了解其租赁政策和价格。其次,需要对所需设备进行仔细的选择和评估,以确保其能够满足业务...
机械租赁公司,租赁收入每个月都是50多万,但是他的成本都是...
[回答]没有别的费用成本发票吗,那没有办法了,这个固定资产可以一次扣除,《财政部税务总局关于设备器具扣除有关企业所得税政策的通知》(财税〔2018〕54...
买什么东西拿去出租,比较容易赚钱呢?
1.无人飞机!用于航拍!2.高档汽车,出租一天上千!3.建筑机械,如挖掘机,铲车,吊车等4.精密仪器,化工产业5.服装道具,满足Cosplay人群6.冷库出租,蔬菜...用于航...
工程机械租赁行业的所得税税负率是多少啊?_会计学堂
[回答]这个就需要看你当地税局对这个行业参考税负率水平是多少了一般在1%左右,仅供参考
