南方观察|国机集团拟投超2000亿元,惠州缘何再次引燃爆点?
总投资超2000亿元!7月15日,惠州市政府与中国机械工业集团有限公司(下称“国机集团”)签订框架协议,拟共同建设具有世界级水准的惠州湾产业新城。
100亿美元埃克森美孚惠州乙烯项目开工、总投资约56亿美元的中海壳牌惠州三期乙烯项目签约、总投资超150亿元的3个数据中心项目落户、总投资150亿元的深圳正威国际集团项目落户……今年4月份以来,惠州一个个大项目备受瞩目。
湾区时代看惠州!惠州主动应对变局、开拓新局,再次引燃发展爆点,特别是在当前全球新冠肺炎疫情蔓延、经济下行压力加大的背景下,如此大规模的投资、如此大项目的落子尤其难能可贵。
惠州缘何能够引燃发展爆点,区域发展竞争力不断提升?作为世界500强企业、大型央企的国机集团,为何选择惠州?
我国机械工业冠军企业的选择:
拟在惠州建设华南总部基地
7月的惠州,骄阳似火,500强企业的投资热情、大项目的建设现场跟天气一样“火热”。
惠州再次与世界500强企业牵手!15日上午,惠州市政府与国机集团签约,双方强强联合,共建惠州湾产业新城。
“唯有英雄多壮志,敢叫日月换新天。”惠州市委书记李贻伟说,面对新冠肺炎疫情在全球蔓延、经济全球化遭遇逆流等不利影响,国机集团以非凡的魄力和战略眼光,下大决心和惠州市合作建设惠州湾产业新城,彰显了大型国企在非常时期的责任担当,必将在国机集团和惠州历史上留下浓墨重彩的一笔。
国机集团有多牛?擅长哪些领域?
国机集团位居世界500强第250位,连续多年位居中国机械工业百强首位,是一家多元化、国际化的综合性装备工业集团,围绕装备制造业和现代制造服务业两大领域,发展了装备制造、科技研发与服务、设计咨询与工程、会展与贸易、产融投资五大主业,这两大领域和五大主业就是该集团的所长。
国机集团官网截图。
国机集团党委书记、董事长张晓仑表示,助力粤港澳大湾区建设是国机集团作为中央企业的重要使命,国机集团将充分发挥国机所长、服务国家战略,全力以赴把惠州湾产业新城建设好,不辜负中央和广东省的期望。
惠州是大湾区的重要节点城市。在省委党校原副校长、教授陈鸿宇看来,在大湾区城市中,惠州拥有土地空间、区位交通等诸多优势,社会环境、政务环境和民生水平这几年有很大的改观,是比较理想的投资热土。
在张晓仑看来,惠州建设国内一流城市、高标准建设“丰”字交通主框架、打造“2+1”现代产业集群,为企业发展提供了良好的环境和机遇,国机集团对双方未来合作发展充满信心。
这个信心让国机集团在惠州布局超过2000亿元规模的这个产业新城,还计划把华南总部基地放在这里。
惠州湾产业新城拟分三期向国机集团及其关联企业提供18平方公里产业用地,国机集团计划在10年内分三期投资2000亿元以上用于产业项目。
其中,第一期产业用地不少于3平方公里,集中力量先行建设国机集团华南总部基地。第一期建设开发推进之后,将适时启动第二期和第三期的开发,并按照惠州湾产业新城的战略定位,通过合作引进现代装备制造、智能制造、新能源新材料等项目,以推动惠州产业实现高质量发展。
惠州湾产业新城瞄准“世界级”:
推动“2+1”现代产业集群升级发展
装备制造业和现代制造服务业是国机集团的两大优势领域,而惠州是重要的制造业基地,正在打造石化能源新材料、电子信息两大万亿级先进制造业产业集群。可以说,双方“气场相投”、“磁场相吸”,通过合作共赢,共同引燃发展爆点。
李贻伟表示,当前惠州正抢抓“双区驱动”等重大机遇,打造“2+1”现代产业集群,加快推进“丰”字交通主框架建设,奋力建设国内一流城市。希望双方坚定信念、咬定目标,集中资源、集中力量、集中优势,克服困难、勇于改革创新,采用最先进的发展模式,全力推进惠州湾产业新城建设。
根据规划,惠州湾产业新城定位为“国家风景河谷、湾区数智高地”,将打造成为大湾区生态立园的标杆引领区、湾区东岸数智产业聚集新高地、惠州智能制造产业先行示范区,瞄准的是世界级水准的产业新城。
从产业基础来看,惠州是全国电子信息产业基地,集聚了移动通信、平板显示、汽车电子、LED、新能源电池等五大主导领域产业,拥有TCL、德赛、伯恩、比亚迪、亿纬锂能、华阳、龙旗等一大批龙头企业。目前,正在聚焦超高清视频、智能终端、核心基础电子、新一代移动通信、大数据等重点领域发力,着力推动电子信息产业高端新型化发展。
同时,惠州还拥有国家重点发展的七大石化产业基地之一,炼化一体化规模全国第一,现有中海壳牌、埃克森美孚等一批重大项目,正在打造世界级石化产业基地。
2019年惠州的工业总产值已经接近万亿元大关。可见,无论是从产业链还是体量来看,惠州的制造业具备了雄厚的产业基础。这可以为惠州湾产业新城的数智产业和智能制造产业提供广阔的产业依托,在人才、技术、市场等方面聚合产业生态,形成协同共振的发展态势。
另一方面,产业新城项目将通过国机综合装备制造产业的集聚效应为惠州市的发展提供动力,并为产业发展提供各种公共配套服务。它将全面构筑成高端装备制造业和现代装备制造服务业深度融合的示范载体和产业生态圈,在粤港澳大湾区发挥产业引领和示范作用。
惠州正在发力的生命健康产业,双方也有合作空间。张晓仑说,希望双方在合作中不断挖掘更多合作潜力、拓展更多合作领域,特别是深化中医药领域的合作,推动双方合作走深走实。
惠州市委副书记、市长刘吉表示,双方合作建设惠州湾产业新城,是“双赢”抉择,既为国机集团实现新一轮腾飞、建设具有全球竞争力的世界一流企业锻造新引擎、增添新动力,也将有力推动惠州“2+1”现代产业迈向中高端、加快建设国内一流城市的步伐。
“丰”字交通主框架辐射:
带动960平方公里潜在开发用地
惠州湾产业新城的“横空出世”,其背后依托的正是惠州谋划的“大手笔”——“丰”字交通主框架,以及惠州“空港”、“海港”等交通优势,以及毗邻深圳的区位优势等。
从选址上看,惠州湾产业新城拟选址在“丰”字交通主框架中的南北、东西交通轴线带动地区,位于惠州市区东南部,紧接临深、临海区域。
“修路抓项目、提效抓队伍”,这是今年惠州的重点工作。其中“修路”就是加快推进“丰”字交通主框架建设,以交通轴线延伸带动城市空间拓展。惠州坚持“以交通带动产业,以产业支撑城市”,适应城市未来发展需要,进一步提升城市能级和核心竞争力。
近日,《惠州市“丰”字交通主框架总体布局规划》正式公布。
“丰”字交通主框架总里程约485千米,将以第一“横”对接广州(知识城),形成辐射粤东北地区的沿江交通轴线;第二“横”对接广深港澳科技创新走廊、东莞(松山湖),形成辐射河源、梅州的中部交通轴线;第三“横”对接深圳(前海)、香港,形成辐射深汕特别合作区及粤东地区的东西交通轴线;以一“竖”连通中心城区与惠州湾,推动陆海呼应、江海联动,形成由沿江走向沿海的南北交通轴线。
交通打通后,城市空间腹地也大了,才能吸引大企业大项目。通过惠州市“丰”字交通主框架总体布局规划,远期城市发展区快速路网密度将达到 0.56公里/平方公里以上,形成支撑惠州发展战略的快速交通体系,融入大湾区大交通体系,支撑城市空间结构拓展,引导产业发展。
在“丰”字交通主框架建设过程中,惠州将探索“交通带动产业、产业支撑城市”的空间发展模式。据惠州市交通运输局负责人介绍,通过“丰”字交通建设,惠州各县区之间可以实现一小时交通圈。同时,它还可以带动960平方公里的潜在开发用地,为产业大发展提供广阔的空间。
惠州湾产业新城还依托惠州的“两港”优势。作为“空港”的惠州机场,去年旅客吞吐量突破255万人次大关,已开通45条航线,覆盖全国80%的省会及主要城市,省里将其定位为干线机场,发挥深圳第二机场功能。作为“海港”的惠州港,去年惠州辖区货物吞吐量首次突破亿吨大关,今后将强化深惠港口企业合作,提升港口建设运营水平。
中山大学岭南学院经济学系教授、港澳珠三角研究中心副主任林江认为,惠州既有公路、铁路,又有港口、机场,交通从点到面,逐渐走向立体。通过“丰”字交通可以连接周边城市,同时可以实现内部陆海空交通的无缝对接,这样的规划对惠州城市发展格局来说是颠覆性的举措,可以加快人流、物流、资金流、信息流的流动,加快经济社会发展。
惠州高质量发展新路:
“产城人”融合发展提升城市能级
近日,惠州市领导与各县(区)党政主要负责同志座谈会在该市多个县(区)举行,“产城人”融合成为了座谈会上的高频词。
李贻伟在惠城区召开的座谈会上强调,要深入研究产业转型升级的规律和特点,通过实施“十”字交叉战略:以产业为中心、纵向连通“人才与城市”、横向连通“科技与金融”,实现人才、城市、科技、金融四位一体、相辅相成、相互贯通,共同推动产业转型升级,提升城市竞争力,推动“产城人”融合发展,走高质量发展新路。
惠州下决心推动园区整合、项目进园区,不搞“村村点火、处处冒烟”,以平台吸引优质企业落户,发挥产业集聚效应,不断延伸产业链条,通过产业发展带动城市发展,提升城市能级。
今年5月,《惠州市实施工业园区提质增效行动方案》印发。惠州将以“千亿园区,万亿产业”为目标,以打造“3+7”工业园区为抓手,把工业园区建设成全市产业转型升级与创新发展的先导区,形成制造业创新集聚高地、绿色发展高地和营商服务高地。除大亚湾区、仲恺高新区和中韩(惠州)产业园等3个国家级园区外,惠州7县(区)各新建1个千亿园区。
“丰”字交通主框架将是惠州连接各大产业园区的重要走廊,惠州也将围绕1号公路(“丰”字交通南北轴)带打造产业聚集平台,找准园区平台目标定位,充分用好用活各类政策,以主题招商、产业链招商等形式,将1号公路沿线打造成为惠州现代产业走廊。
惠州湾产业新城将是这条惠州现代产业走廊的一颗璀璨明珠。其建设理念是坚持“以产兴城、以城带产、产城融合、生态宜居”为一体,以人为核心,以产业发展为基石,以城市建设为依托,打造产业高度聚集,城市功能高度完善,优化美化生态环境的城市新区。
当前惠州正在打造珠江东岸新增长极、粤港澳大湾区高质量发展重要地区和国内一流城市。惠州湾产业新城等惠州一批大项目、大平台的建设,将使得惠州为全省发展大局作出新的更大的贡献。
15日签约仪式结束后,现场响起了电影《黄飞鸿》的主题曲《男儿当自强》,有一句歌词唱道“去开天辟地,为我理想去闯”。这正如同当前惠州的发展写照:胸怀理想、脚踏实地,瞄准一流、对标一流,大胆地干、勇敢地闯!
【策划统筹】胡智勇 何又华 柯鸿海
【采写】罗锐 刘光明宝 周欢
【摄影】王昌辉 梁维春
【制图】钟仁敏
【作者】 罗锐;刘光明宝;周欢;梁维春;王昌辉
【来源】 南方报业传媒集团南方+客户端
从无烟煤龙头到钠电池材料龙头,华阳股份:获得助力,二次成长
(报告出品方/分析师:光大证券 王招华)
1、公司概况
1.1、公司股权结构
山西华阳集团新能股份有限公司(以下简称“华阳股份”)是山西省国有特大型煤炭企业,主要产品分为煤炭、电力、热力三大类,2021年煤炭部分营业收入占比达到95.07%,煤炭产品主要是优质无烟煤,可用于电力、化肥、冶金、机械、建材等行业。
截至2022年一季报,公司第一股东为华阳新材料科技集团,持有公司55.51%的股份,实际控制人为山西省国资委。
公司通过旗下阳煤智能制造基金持有钠离子电池研发企业中科海钠15.56%的股份。2022年4月1日,华为旗下的哈勃科技投资合伙企业(简称“深圳哈勃”)也成为中科海钠股东。
根据天眼查显示,截至2022年5月20日,深圳哈勃持股中科海钠比例达13.3333%,华阳股份对中科海钠权益持股比例为 7.75%。
1.2、公司发展历程
华阳股份成立于1999年,于2003年在上交所上市。
公司的前身是山西国阳新能股份有限公司,2011年,公司更名为阳泉煤业(集团)股份有限公司,此后,公司致力于做大做强煤电主业,推动煤炭产业整体上市:2015年,公司以持有的国贸公司100%股权置换了阳煤集团所持有的部分煤电资产(晋中市阳煤扬德煤层气发电有限公司 51%股权;煤层气发电分公司资产和煤层气开发利用分公司资产;阳泉煤业集团创日泊里煤业有限公司70%股权;阳煤集团租赁给山西新景矿煤业有限责任公司使用的部分矿用资产)。
2016年,为加快资产整合步伐,推进煤电一体化发展战略,公司收购了阳煤集团全资子公司西上庄低热值热电有限公司 100%股权;2018 年,公司出资设立了阳泉阳煤电力有限公司;2020 年 10 月,公司继续整合煤电资产,收购阳煤集团所持有的七元煤业有限责任公司 100%股权。
2020 年开始,山西在重要领域实施了新一轮省属国企战略性专业化重组,由 28 家省属国企重组为 18 户重点骨干企业集团。其中同煤集团、晋煤集团、晋能集团以及潞安集团、阳煤集团的煤电相关资产并入晋能控股集团。
重组后,阳煤集团更名为华阳新材料科技集团,保留了阳泉煤业上市公司及部分煤矿资产, 担负山西省新材料产业发展领军任务。
同时公司积极参与集团的新材料转型: 2021 年 1 月,公司名称由“阳泉煤业(集团)股份有限公司”变更为“山西华阳集团新能股份有限公司”,证券简称由“阳泉煤业”变更为“华阳股份”;2021 年 3 月,公司受让阳煤智能制造基金,投资“北京奇峰”、“中科海钠”项目,分别涉及飞轮储能、钠离子电池业务;2021 年 4 月,公司与中科海钠共同投建钠离子电池正极材料千吨级生产项目、钠离子电池负极材料千吨级生产项目,进一步推进钠离子电池布局;2021 年 6 月 28 日,公司 1MWh 全球首台(套)钠离子储能系统成功投运;2021 年 9 月,公司与电解液行业龙头多氟多新材料股份有限公司及梧桐树资本签署《战略合作框架协议》,拟就六氟磷酸钠和钠离子电池、电解液添加剂、负极材料、研究院和工业互联网等领域展开深度合作。
1.3、公司主营业务
2021 年,公司营业收入为 380 亿元,同比增长 21.89%;归母净利润 35.34 亿元,同比大幅增长 134.80%,主要由于新冠疫情得到控制,煤炭行业景气度提升,公司煤炭量价齐升,带动业绩快速增长。
当前煤炭业务仍为公司的核心营收和利润来源。
公司自 2013 年以来煤炭业务的营业收入占比始终保持在 90%以上,其他业务如供电、供热、运输等对公司的营业收入及毛利润起到补充作用。
公司的煤炭产品分为块煤、粉煤和末煤,其中,洗块煤主要供给山东、河北地区的化工企业;洗粉煤主要供给大型钢厂用作喷吹煤;洗末煤由于硫分、灰熔点偏高,主要供给大型电厂发电。
2021 年公司洗块煤贡献 12.27%的销售收入,毛利率为 40.58%;洗粉煤销售收入占比为 5.97%,毛利率为 38.23%;洗末煤贡献销售收入 75.08%,毛利率为 35.25%。
2013 年至 2020 年,公司洗末煤销量增长明显,洗块煤、洗粉煤、煤泥销量基本保持稳定。2021 年公司煤炭销量下降,主要原因是公司控股股东资产划转后,自 21 年 5 月起公司不再向华阳集团及其子公司采购煤炭。
2021 年,公司煤炭综合售价为 605 元/吨,同比+69.5%,其中洗块煤、洗粉煤、洗末煤、煤泥综合售价分别为 920、1076、569、277 元/吨,同比+55.3%、+62.1%、+66.6%、+111.4%。由于公司采购集团及其子公司煤炭进行统一销售,导致毛利率始终维持较低 水平。
随着集团资产划转以及集团其余煤矿管理权移交,2021 年 5 月后公司不再采购集团及其子公司煤炭进行代销,公司煤炭业务毛利率明显提升,2021 年煤炭业务毛利率为 37.31%,同比增加 20.5Pct。
1.4、财务分析
无烟煤业务提供了较好的自由现金流。公司自 2003 年上市起归母净利润一直为正值,我们更关注公司的自由现金流指标,因为自由现金流相较公司的净利润而言受到会计方法的影响较小,公司上市后的 19 年内自由现金流仅 6 年为负值,表明公司无烟煤业务提供了较好的自由现金流。
公司利润含金量较高。
净现比是经营性现金流量净额和净利润的比值,可以很好地衡量公司的盈利质量,一般认为达到 1 就是优秀的水平。华阳股份上市后,经营活动产生的现金流量净额一直为正值,2017 年后公司净现比基本上保持平稳。这说明公司自身有良好的“造血”能力,经营情况较好。华阳股份的净现比近年一直保持在 1.7 以上,2020年达到 2.39,2021年净现比较2020年有所下降。(报告来源:远瞻智库)
2、公司核心优势
2.1、无烟煤资源储量丰富,产能有望提升
截至2021年底,公司煤炭资源量总计 31.1 亿吨,可采储量为 15.5 亿吨,煤种主要为无烟煤,兼有贫煤、贫瘦煤、焦煤、气煤。
公司煤矿所在地阳泉矿区是我国五大无烟煤生产基地之一,截至 2021 年底,公司共有 8 座在产井矿和 1 座停产井矿,合计核定产能 3450 万吨,权益产能 2928 万吨。
在建矿井方面,公司成立“矿井建设项目推进工作组”,全面加速七元、泊里两座 500 万吨新建矿井建设。
2.2、区位优势明显,与国内大客户稳定合作
公司所在地阳泉市地处太原、石家庄两个省会城市的中间位置,拥有“山西东大门”的称号,石太铁路和石太高速公路从矿区穿过,交通十分便利。公司的铁路运输跨石家庄、太原两个铁路分局,西距太原 110 公里,东距石家庄 120 公里,拥有阳泉、白羊墅和寿阳三个发煤站及先进的储装运系统,是铁路重点保障的国有特大型煤炭企业。
公司坚持推行“铁路为主,公路为辅“的运输策略,铁路发运量逐年增长。
相比于公路运输,铁路运输具有运费低、运量大、速度快、可靠性高等特点,为煤炭长期协议的履行提供有力保证。
根据公司 2021 年报,公司无烟洗中块、洗小块产品主要供给山东、河北地区化工企业;公司无烟末煤主要供给河北、山东地区的五大集团电厂,电煤长协用户占比在 80%以上(铁路)。
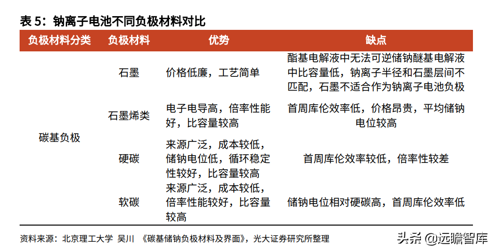
2.3、依托优质负极材料无烟煤,转战钠离子电池
根据公司2021年社会责任报告,公司以“3060” 双碳目标为指引,致力于能源绿色低碳发展,围绕国家新能源行业战略布局,瞄准储能这一新能源领域的“卡脖子”技术,打造光伏、钠离子电池、飞轮储能三大产业智能制造基地。
中科海钠科技有限责任公司是一家专注于新一代储能体系-钠离子电池研发与生产的高新技术型企业。
中科海钠现拥有以中国科学院物理研究所陈立泉院士,胡勇胜研究员为技术带头人的研究开发团队,拥有多项钠离子电池核心专利,是国际少有的拥有钠离子电池核心专利与技术的电池企业之一。
低成本钠离子电池有望在低速电动车、电动船、家庭储能、电网储能等领域获得应用。无烟煤是优秀的钠离子电池负极材料原料。
无烟煤是一种致密坚硬且具有高光泽的煤矿品种,是煤化程度最高的煤,不仅具有固定碳含量高、灰分和挥发分低等特点,而且其在性能与结构上与针状焦和石油焦具有较高的相似性。尤其是低灰优质无烟煤,在经过高温处理后灰分可以降到 3%以下。
无烟煤由于煤化程度较高,直接热解的收率高达 90%。最后,无烟煤可以提高负极材料碳的收率,从而降低成本。
中国科学院物理研究所采用无烟煤作为前驱体,通过简单的粉碎和一步碳化得到一种具有优异储钠性能的碳负极材料。
裂解无烟煤得到的软碳材料,在1600°C以下仍具有较高的无序度,产碳率高达90%,储钠容量达到 220mAh/g,循环稳定性优异,性能优于来自于沥青的软碳材料。
根据中科海钠官网的信息,无烟煤软碳负极材料是目前所有碳基负极中性价比最高的,用无烟煤制备无定形碳负极材料将有利于大幅降低电池成本。
相比于生物质硬炭,无烟煤在规模化生产上更有优势。生物质硬碳产能率较低,只有20%~30%,无烟煤的煤化程度最高,直接热解会有 90%的收率,使得碳产量可以短期内迅速提升,因此无烟煤在负极材料中具有极高的性价比。
中科海钠推出的全球首套 1MWh 钠离子电池储能系统即利用无烟煤作为前驱体制备钠离子电池负极材料,具有成本低、安全性能高等特点。
2.4、 布局多项新能源业务,探索发展新路径
公司及其母公司华阳新材料集团除了钠离子电池外,还布局多项新能源业务,探索发展新路径:
(1)飞轮储能
2022年3月21日,国家发改委、国家能源局印发《“十四五”新型储能发展实施方案》,指出到2025年,新型储能由商业化初期步入规模化发展阶段,具备大规模商业化应用条件。其中,兆瓦级飞轮储能等机械储能技术将逐步成熟。
飞轮储能系统是利用物理的办法,即采用电动/发电互逆式双向电机,使电能与高速运转飞轮的机械动能之间进行相互转化来实现储能的目的。
和锂电池、铅酸电池、抽水蓄能等储能方式相比,飞轮储能电站具有输出功率大、瞬时响应 速度快、长期运行维护成本低、安全可靠、绿色环保无污染等优点。根据中国能源研究会储能专委会/中关村储能产业技术联盟的不完全统计,截至2021年底,中国已投运的储能项目累计装机容量(包括物理储能、电化学储能以及储热)达到 45.75 GW,较2020年底增长 29%。
2021年我国新增储能投运规模达10.19 GW,其中,抽水蓄能规模最大,为8.05 GW;锂离子电池排第二位,投运规模达到1.84 GW;飞轮储能仅为2.8MW,占整体比重的0.03%,仍存在较大提升空间。
飞轮储能系统适用于电力系统调频、风电等间歇式新能源发电、不间断电源(UPS)、轨道交通制动能量回收、脉冲功率电源等领域,目前在国外已有应用案例。
根据华阳股份 2021 年社会责任报告,轨道交通再生能量回收领域,潜在市场规模预估可达千亿级;火电调频领域,潜在市场规模预估可达百亿级;新能源场站调频,潜在市场规模可达千亿级。
华阳股份正顺应这一时代发展的潮流,积极部署飞轮储能产业,依托下属子公司山西新阳清洁能源有限公司参股的阳泉奇峰聚能科技有限公司开展生产业务,目前已实现年产能 200 台套,主要产品为 1000KW/600KW/400KW/200KW 的飞轮储能。
公司的飞轮储能业务拥有产品自主知识产权,技术储备有 1-2 年的领先优势。
(2)光伏组件项目
根据华阳股份 2021 年社会责任报告,“十四五”期间,中国年均光伏新增装机规模在 70GW-90GW,到 2030 年风电、太阳能发电总装机容量将达到 1200GW 以上,到 2060 年风电、太阳能发电总装机容量将会达到 3000GW 以 上。
央企也明确双碳目标,到 2025 年可再生能源发电装机比重达到 50%以上。公司充分发挥传统能源销售优势,与“五大四小”发电集团及其他电力企业进行深度合作,实现过去“向五大发电集团及其他电力企业销售煤炭”到未来“向五大发电集团及其他电力企业销售光伏+储能”的转变。
未来,华阳股份将继续布局光伏组件、钠离子电池、飞轮储能等新能源领域的项目,通过建设“光伏+电化学储能+物理储能+智能微电网+充电桩”系统,打造“新能源+储能”未来能源终极解决方案。(报告来源:远瞻智库)
3、无烟煤行业概况
3.1、供给端
公司拥有丰富的煤炭储备资源,大部分为稀缺煤种无烟煤。无烟煤是煤化程度最大的煤,固定碳含量高、挥发分低、密度大、硬度大、燃点高、燃烧时不冒烟,热值约为 6000-6500 千卡/公斤。根据产业信息网数据,2016 年全国无烟煤保有储量约 1130.79 亿吨,仅占全国煤炭总量的 13%。
中国无烟煤主要分布在山西和贵州两省,其次是河南、四川省。
这四个省份无烟煤的保有资源储量分别为:山西 448 亿吨,占中国无烟煤保有储量的 39.6%;贵州 326.80 亿吨,占中国无烟煤保有储量的 28.9%;河南 70 亿吨,所占比例为 6.2%;四川 54.12 亿吨,占中国无烟煤保有储量的 4.8%。
全国尚未探明的无烟煤预测地质储为 4742.43 亿吨,其中山西 2018.63 亿吨,贵州 1149.47 亿吨,河南 440.83 亿吨,陕西 320.8 亿吨,宁夏 185.78 亿吨,四川 133.26 亿吨等。
北京京煤集团产能关闭退出后,我国仅剩五大无烟煤基地:晋城煤业集团、焦作煤业集团、永城煤矿区、神华宁煤集团、阳泉煤业集团,其中,阳泉煤业集团(现为华阳新材料集团)是我国最大的无烟煤生产基地。
2021 年我国无烟煤产量为 3.54 亿吨,同比增加 5.15%。
2016 年至今,我国无烟煤产量总体变化不大,2017 年产量相比 2016 年下降 5.7%,2018-2020 年维持小幅增长,2021 年同比增加 5.15%使无烟煤年产量重新回到 3.5 亿吨以上的水平。
华阳股份2021年煤炭产量4610万吨,为国内无烟煤产量最大的上市公司。
公司所在的山西省为国内最大的无烟煤产出省份,2021 年山西省无烟煤产量为 2.26 亿吨,占国内无烟煤产量的 64%。
公司的生产技术优势显著,目前公司采用国内外厚煤层开采最先进的生产技术——综采放顶煤技术,通过该技术获得的煤炭产量已经占公司煤炭总产量的 70%。此外,公司还积极布局打造数字化矿山,牢牢掌握了一批前瞻性、颠覆性关键技术,地质精准探测、巷道围岩控制、沿空留墙无煤柱开采、自动化综采工作面等一流技术装备推广应用。
进口方面,2021 年我国无烟煤进口 923.9 万吨,同比增长 19.18%,仅占 2021 年国内无烟煤产量的 2.6%。其中,从俄罗斯进口无烟煤 891.8 万吨,占比 96.5%。
3.2、需求端
无烟煤依据粒度分为无烟块煤、无烟粉煤以及无烟末煤。
无烟煤粒度在 13mm~25mm 的称为无烟小块,25mm~50mm 的称为无烟中块,大于 50mm 的称为无烟大块,块煤主要用于化工造气、合成氨以及一系列煤化工产品的生产,如尿素、甲醇、醋酸等;粒度在 6mm 以下的为无烟粉煤,主要用于炼铁时高炉喷吹;粒度在 13mm 以下的称为无烟末煤,一般用作电厂发电用煤。
2021年全国无烟煤消费总量为 5501 万吨,同比增加 7.55%,2018 年以后,全国无烟煤消费总量保持每年小幅上升的态势。
分煤种看,无烟煤下游消费量主要为电煤占比 54%,其次为喷吹煤占比 27%和块煤占比 13%。公司煤炭的主要下游是发电行业,主要为动力用煤。
公司 2021 年无烟末煤销量占公司煤炭总销量的 83.96%,用作煤化工的无烟块煤及用于喷吹的无烟粉煤产量较少,分别占公司煤炭总销量的 8.49%和 3.53%。
从电煤需求端看,2022 年 5 月,国内火电产量占整体发电量的 63.1%,为近 12 年月度新低值,2022 年以来其他清洁能源发电的占比较过去有所提升,对火电的产量形成一定挤压。2022 年 3 月-5 月其他清洁能源发电的占比分别为 18%,19.1%,17.9%,比去年同期分别提升 3.5Pct,4.0Pct,2.2Pct。
但当前电厂煤炭库存依然处于同期低位,截至 7 月 4 日,六大发电集团煤炭库存为 1092.5 万吨,同比-17.9%,后续“迎峰度夏”主动补库需求依然强烈。
随着上海疫情持续好转,东南沿海地区因疫情抑制的需求将逐步得到释放。5 月 11 日,国务院常务会议提出,决不允许出现拉闸限电,因此未来电煤终端需求仍有一定保证。
从喷吹煤需求端看,2022 年 4 月 19 日,发改委表示“2022 年,国家发展改革委、工业和信息化部、生态环境部、国家统计局将继续开展全国粗钢产量压减工作,确保实现 2022 年全国粗钢产量同比下降”,喷吹煤市场承压。
2022 年 3 月-5 月我国粗钢产量分别为 8829.49 万吨、9277.5 万吨和 9661.3 万吨,分别同比下滑 6.1%、5.2%和 2.9%。
从块煤需求端看,主要运用于合成氨领域,合成氨是尿素的重要原料。截至 2022 年 7 月 8 日,尿素周度产量达到 111.8 万吨,较年初提升 12.7%,虽较 6 月峰值有所下滑,仍处于年内较高水平,预计后市华东、华中局部秋季备肥可持 续至 10 月中下旬,对块煤需求仍有支撑。
3.3、价格端
2022 年 5 月 6 日,发改委召开专题会议,强调秦皇岛港下水煤(5500 千卡)中长期、现货价格每吨分别超过 770 元、1155 元,山西煤炭出矿环节中长期、现货价格每吨分别超过 570 元、855 元,陕西煤炭出矿环节中长期、现货价格每吨分别超过 520 元、780 元,蒙西煤炭出矿环节中长期、现货价格每吨分别超过 460 元、690 元,蒙东煤炭(3500 大卡)出矿环节中长期、现货价格每吨分别超过 300 元、450 元,如无正当理由,一般可认定为哄抬价格。
限价政策下,无烟煤价格高位小幅回调,根据 WIND 数据,晋城无烟末煤(A15%,V6-7%,<0.5%S,Q6000) 坑口价一度回调至含税 1170 元/吨,阳泉无烟末煤(A9-12%,V6-7%,0.8-1.2%S,Q6500)车板价含税 1100 元/吨,距离 5 月初分别小幅回调 4.1%和 4.3%。
但后续价格有所回暖,截至 2022 年 7 月 1 日,上述两个价格分别上升至 1250 元/吨和 1180 元/吨,较 5 月初提升 2.5%和 2.6%。
2022 年初至今无烟煤价格仍高于去年同期,上述两个价格年初至 2022 年 7 月 1 日的均值分别为 1293.75 元/吨和 1223.75 元/吨,较去年同期均值提升 65.5% 和 72%。
中国工程院院士、深圳大学深地科学与绿色能源研究院院长谢和平表示,“我国的资源禀赋和现阶段经济社会的发展实际,决定了短期内我国经济社会发展仍离不开煤炭”。
其撰写的《碳中和目标下煤炭行业发展机遇》提到,“2030 年前,适应碳达峰的要求,风、光等新能源是满足能源增量需求的主体,规模增长速度快,但是由于基数小,在能源消费结构中的占比提高缓慢,逐步由 15%向 30%靠近,成为补充能源。
而由于我国能源消费保持在较高水平,新能源增量赶不上能源需求增量,煤炭消费量保持平稳或略有增长,维持在 35 亿~45 亿吨。”由此可见,碳达峰(2030年)之前我国煤炭消费量将维持高位水平。
我们认为随着国内疫情逐步好转、复工复产的加速以及夏季用煤高峰的来临,煤炭需求有望复苏,考虑到当前无烟煤价格仍显著高于去年同期,2022 年煤炭中枢价格仍有望维持高位。参考 2022 年 3 月 8 日光大证券外发报告《价格区间确定,基本面支撑中长期投资机会——煤炭板块动态点评》,我们认为煤炭行业中长期的紧平衡值得期待。
4、钠离子电池助力公司二次成长
4.1、钠离子电池优势在于成本,劣势在于能量密度和循环寿命
钠离子电池是一种二次电池,与锂离子电池工作原理相似,主要依靠钠离子在正极和负极之间移动来工作。钠离子电池主要应用于对能量密度要求不高的储能、通信基站、工程机械等领域。在低温性能和快充方面钠离子电池具有独特的优越性,尤其是在高寒地区的高功率场景。
发改委、能源局 2022 年 2 月共同印发的《“十四五”新型储能发展实施方案》提出,到 2025 年,新型储能由商业化初期步入规模化发展阶段、具备大规模商业化应用条件。其中,电化学储能技术性能进一步提升,系统成本降低 30% 以上。
文件列示储能技术时,钠离子电池在多种储能技术中排在首位,彰显了国家能源局、发改委对钠离子电池技术的高度重视与未来发展的信心。钠离子电池的突出优势在于资源和成本。根据中科海钠官网信息,钠与锂处于同一主族,拥有相似的物理化学性质。
钠资源在地壳中的丰度为 2.75%,远高于锂资源的 0.0065%。钠资源的分布也非常广泛,全球各处均有分布,而锂资源约 75%集中在美洲。若按照 15 万元/吨的碳酸锂价格以及 2000 元/吨的碳酸钠价格,钠离子电池材料成本相较锂离子电池降低 30%-40%。由于锂价长期处于高位,钠离子电池原材料价格的优越性不断凸显。
钠离子的劣势在于能量密度低和循环寿命低。
钠离子电池循环寿命 2000 次以上,而锂离子电池在 3000 次以上。
一方面由于 Na+半径相比 Li+大很多,Na+反复的嵌入/脱出极易导致多次循环后电极的结构变化,从而引起容量的衰减。
另一方面随着离子穿过电池无序晶体结构,单个颗粒内晶体层的错误取向会增加,电池运行中的特定原子重组 P2-O2 会相变,最终破坏了电池的无序晶体结构,这直接导致了钠离子电池的循环寿命偏低。钠离子电池质量能量密度为100-150W·h/kg,低于锂离子电池的 120-180W·h/kg。
根据 2020 年 3 月容晓晖发布的文献《从基础研究到工程化探索》,锂电池原料成本为 0.43 元/Wh,钠离子电池原料成本为 0.29 元/Wh,较锂电池成本低 32.6%。
2020 年 3 月碳酸锂市场均价为 5.03 万元/吨;碳酸钠市场均价为 1505 元/吨。
2022 年 5 月 27 日,碳酸锂价格为 46 万元/吨,则对应锂离子电池原料成本上升为 0.76 元/Wh;碳酸钠市场均价为 2900 元/吨,单吨仅上涨近 1400 元,远小于碳酸锂的涨价幅度。
由于锂离子电池原材料价格上涨和锂资源的稀缺性,钠离子电池在成本端和资源端的表现优异,钠离子电池未来可以在特定应用场景形成对锂离子电池的替代。叠加考虑我国政策端对新型储能的支持,钠离子电池未来产业化存在巨大的发展空间。
4.2、预计2026年钠离子电池潜在可替代空间 215.6GWh
根据我们的测算,预计 2026 年钠离子电池潜在可替代的市场空间 215.6GWh,接近于 2021 年全国动力电池产量 219.7GWh。
假设 2026 年钠离子电池的替代比例为 35%,则钠离子电池替代规模约为 75.5GWh,对应产值可达 362 亿元,具体分析如下:
(1)电动自行车
当前电动自行车主要应用的是铅酸电池和锂电池。
2019 年 4 月,《电动自行车安全技术规范》强制性国家标准规定电动自行车的整车质量(含电池)不高于 55kg,因此锂电池的渗透率逐年提升。
据研究机构 EVTank、伊维经济研究院联合中国电池产业研究院发布的《中国电动两轮车行业发展白皮书(2021 年)》显示,2020 年中国锂电电动两轮车的产量达到 1136 万辆,总体渗透率达到 23.5%,产量同比 2019 年增长 84.7%,并预计到 2025 年市场渗透率有望接近 60%。
相对于铅酸电池,钠离子电池在能量密度、功率密度上有明显的优势,同时在节能环保、体积重量、循环寿命等方面都大大优于铅酸电池。铅酸电池中的铅,对环境有污染、对人体有一定的伤害。
相对于锂离子电池,如前文所述,钠离子电池的优势在于成本。
中科院大连化学物理研究所自主研制出的 48V/10Ah 磷酸盐基钠离子电池储能系统,可以运用于电动自行车。该系统采用的 5Ah 软包电池,比能量达到 126.5Wh/kg,12 分钟可充入 92%的电量,3C 可循环 2000 次。
(2)A00 电动车
根据 2022 年工信部《新能源汽车推广应用推荐车型目录》,目前市场上主要 A00 级电动车的磷酸铁锂电池能量密度在 110~130Wh/kg 之间,钠离子电池的能量密度在 120~160Wh/kg 之间,理论上在 A00 级电动车领域,钠离子电池可以实现对锂离子电池的替代。
A00 级别电动车价格便宜,因此其对原材料价格的变动最为敏感。例如 2022 年 2 月 14 日欧拉品牌表示因为原材料价格大幅上涨,黑猫单台亏损超万元,黑猫、白猫停止接单。如继续接单,新订单交付要等到 2022 年下半年。
(3)UPS(IDC 数据中心,5G 通信基站)
2021 年 7 月 14 日,工信部印发《新型数据中心发展三年行动计划》,规划提出支持探索利用锂电池、储氢和飞轮储能等作为数据中心多元化储能和备用电源装置,加强动力电池梯次利用产品推广应用。
当前 UPS 电源电池仍以铅酸为主,在绿色数据中心的背景下,锂电池具有高能量密度、长循环寿命、高倍率、污染少等特点,有望取代铅酸电池成为 UPS 供电系统的重要组成部分。
另一方面,数据中心对电源也有高功率和占地面积小的需求,而钠离子电池的能量密度和倍率性能介于锂电池和铅酸电池之间,理论上也可以成为替代铅酸电池的技术路线之一。
在 5G 基站电源应用上,中国铁塔早在 2018 年已经停止采购铅酸电池,而采购梯次利用电池,但梯次电池目前仍安全性的问题。
2021 年 6 月国家能源局就《新型储能项目管理规范(暂行)(征求意见稿)》公开征求意见:在电池一致性管理技术取得关键突破、动力电池性能监测与评价体系健全前,原则上不得新建大型动力电池梯次利用储能项目。钠离子电池相较梯次电池而言成本相近但安全性将显著加强。理论上钠离子电池也适合应用在 5G 基站场景。
(4)客车
考虑到客车的体积一般都比较大,对能量密度的要求没有很高,可以牺牲一点体积,多放一些电池达到同样的电量水平。另一方面,考虑到客车如公交车的运行线路是比较确定的,可以及时回去充电,对续航的要求也不是很高。工信部最新公布的新能源客车参数,电池系统能量密度在 160Wh/kg 左右,所以我们认为理论上钠离子电池在客车上存在替代磷酸铁锂电池的可能。
(5)储能:用户侧
用户侧储能可以针对传统负荷实施削峰填谷、需求响应和需量电费管理等。
以商业化应用的综合性能较高的磷酸锂铁电池为例,其循环寿命大约为 5000 次,按每年 330 天,每天运行 1.2 次的模式来使用,大约 13 年需要更换一次;钠离子电池的循环寿命假设为 3000 次,按每天运行 1.2 次模式测算,则需要约 8 年更换一次。另外,假设其所需设备成本相同,根据北极星储能官方数据,谷峰差价取中间值 0.7 元/(kW·h)来计算。
假设建设一个 10MW/10MW·h 的用户侧储能电站,锂离子电池储能电站初始投资成本为 1500 万元,其中电池造价项目大约占比为 60%~70%,由于钠离子电池成本较低,钠离子电池储能电站初始投资成本低于锂离子电池储能电站。
每年的维护成本是 55 万元。锂离子电池的替换成本为 850 元/kw,10MW 的项目替换成本为 850 万元,钠离子电池的成本较锂离子电池降低 40%,替换成本为 510 万元。测算得到锂离子电池储能的 IRR(内部收益率)为 11.6%,钠离子电池储能的 IRR 为 16.5%,钠离子电池的低成本优势可以弥补其在循环寿命方面的劣势,获得更高的内部收益率。
锂离子电池的投资回收期为 6.75 年,钠离子电池的投资回收期为 4.86 年,钠离子电池的投资回收期更短。通过以上测算可以看出,钠离子电池在储能系统比锂离子电池具有更高的经济性。
(6)储能:发电侧/电网侧
从发电侧看,各地政策支持集中式光伏发电以及风电同步配套一定规模的储能已成为一种趋势。由于新能源的开发和电力系统的消纳能力不匹配,“弃风弃光”一度是比较突出的问题,因此构建新型电力系统搭配储能,可以有效解决消纳问题,提升新能源发电利用率。
从电网侧看,储能项目的投建也可以有效减少或延缓电网设备投资。钠离子电池的成本优势理论上可以使发电侧或电网侧储能的经济性有所提升。
我们根据以上潜在应用场景(电动自行车、A00 电动车、客车、UPS 储能、发电侧、电网侧、用电侧储能)测算了钠离子电池理论装机容量,核心假设包括:根据 WIND 数据,2021 年 1-8 月国内电动自行车产量 2388.8 万辆,我们假设年化后国内电动自行车产量 3583 万辆,2015 年-2021 年 CAGR 约 3%,假设按照单车带电量 0.72KWH 计算,2022 年以后电动自行车产量增速仍为 3%,预 计 2026 年国内电动自行车产量 4154 万辆,对应带电量 29.9GWh;
根据乘联会数据,2021 年国内 A00 级新能源乘用车销量 89.8 万辆,占总体新能源乘用车比例为 27.2%。
根据光大证券汽车团队预计,2022 年国内新能源乘用车销量 500-550 万辆,考虑到越来越多的造车新势力达成月交付量破万,电动车逐步转向“百花齐放”时代。
我们取 2022 年国内新能源乘用车销量 550 万辆,2022 年 5 月全国新能源车销量渗透率已达到 24%,考虑到国内政策不断推进以及电动车较燃油车的使用成本优势,假设 2025 年和 2026 年国内新能源车渗透率分别达到 50%和 60%,对应国内新能源车销量为 1200 万辆和 1440 万辆。
考虑到汽车逐渐向中高端发展的趋势,假设国内 A00 级新能源车渗透率从 2022 年的 27%下降至 2026 年 20%。根据朱玉龙《评估 2022 年 A00 级电动车走势》一文中,2021 年 A00 级单车带电量 21.7KWh,预计 2026 年国内 A00 级新能源车销量 288 万辆,对应电池需求 62.4GWh; 根据 WIND 数据,2021 年国内新能源客车销量为 8.3 万辆,占所有国内商用车销量的 16.5%,我们假设 2022 年开始国内商用车销量增速为 2%,考虑到新能源商用车使用成本的优势将助力其提升对燃油车的替代,假设国内新能源客车渗透率从 2022 年的 18%上升至 2026 年的 30%。
根据朱玉龙《浅析新能源商用车动力电池格局》一文中,2021 年纯电动客车带电量 184.1KWh。
预计 2026 年国内新能源客车销量 55.8 万辆,对应电池需求 30.8GWh;根据国家能源局数据,2021 年国内新增光伏并网装机规模 54.88GW,根据 CPIA 的保守预测,国内的光伏新增装机量将从 2022 年的 75GW 上升至 2026 年的 95GW;
根据国家能源局数据,2021 年国内新增风电并网装机 47.57GW,根据中国能源网预测,2022 年国内风电保守情况下新增装机 55GW,2023 年后 行业增速参考 GWEC 预测在 10%以上,则 2026 年国内新增风电装机量有望达 到 81GW,光伏和风电合计新增装机量达到 176GW。
假设按照配储比例 10%以 及备电时长 2H 测算,2026 年发电侧储能容量有望达到 35.1GWh。根据 2022 年 7 月 6 日中国电力企业联合会发布的《中国电力行业年度发展报告 2022》的数据,到 2025 年全国用电最大负荷为 16.3 亿千瓦,2021 -2025 年均增速 5.1%。参考 2021 年 3 月 10 日光大证券报告《储能,碳中和下的新兴赛道,万亿市场冉冉开启》,调频需求占比从 2021 年的 2.4%上升至 2026 年的 3.4%;储能调频渗透率从 2021 年的 16%上升至 2026 年的 33%,按照备电时 长 0.5H 测算,则 2026 年预计国内调频容量 9.6GWh;
根据国家能源局数据,2021 年底全国风电累计装机 3.28 亿千瓦;全国光伏累计并网容量 306GW。
根据前文每年新增的装机规模测算,预计 2026 年全国风电累计装机容量和光伏累计装机容量分别为 664GW 和 731GW,假设日波动率为 35%,配储时长 2 小时。根据光大证券报告《储能,碳中和下的新兴赛道,万亿市场冉冉开启》,调峰容量占比由2021 年的 0.44%上升至 2026年的2.2%,预计 2026 年国内调峰容量 21.48GWh;
根据华经产业研究院数据,2020 年国内用户侧电池储能新增装机量 173MW,参考全球范围用户侧储能增速 2021 年-2026 年为 137%、76%、64%、62%、61%、60%,参考 2021 年 3 月 10 日光大证券报告《储能,碳中和下的新兴赛道,万亿市场冉冉开启》取备电时长 4h,预计 2026 年国内用户侧储能新增装机量为 19.8GWh;根据工信部《通信业统计公报》,2021 年全国 5G 基站为 142.5 万个,全年新建 5G 基站超 65 万个。
考虑到 5G 普及率的不断提升,单基站的业务负荷和功耗也将对应逐步提升,根据前瞻产业研究院,预计 2022 年-2026 年我国新增 5G 基站数量 80 万个、90 万个、65 万个、45 万个、30 万个,预计 2026 年 5G 基站对应电池需求为 4.6GWh;
根据 CDCC《2021 年中国数据中心市场报告》,2021 年中国数据中心机柜总数 415.06 万架,2017 年-2021 年机柜存量 CAGR31.6%。参考科智咨询发布的《2021-2022 年中国 IDC 行业发展研究报告》中的预测,未来 IDC 行业增速仍将保持 20%以上的增长,预计 2026 年国内数据中心机柜存量 1032.8 万架,2026 年新增数据中心机柜 172.1 万架,对应储能容量 1.99GWh。
假设钠离子电池在 2023 年后才会实现大规模的产业化,根据我们的测算,2023 年-2026 年,钠离子电池潜在可替代的市场空间为 144.5GWh/162.5GWh/184.4GWh/215.6GWh。考虑到下游用户的验证周期以及市场接受度的逐步提升,我们假设 2023 年-2026 年,钠离子电池的替代比例分别达到 5%/15%/25%/35%,则 2026 年国内钠离子电池替代规模约为 75.5GWh。
按照宁德时代 2021 年报数据,公司实现电池系统销量 133.41GWh,对应动力电池系统营业收入为 914.9 亿元,对应电池系统售价为 0.69 元/Wh。假设钠离子电池产业化后的售价较锂电池下降 30%,达到 0.48 元/Wh,则 2026 年钠离子电池对应的产值可达 362 亿元。
公司与中科海纳紧密合作,且其无烟煤作为钠离子电池负极材料具有优势,有望受益于钠离子快速成长的市场空间,助力公司的二次成长。
4.3、全球钠离子电池竞争格局
4.3.1、国内外钠离子电池布局
全球范围内,以国内中科海钠、宁德时代、钠创新能源以及国外 Faradion、Natron Energy 等为代表的企业已率先开启钠离子电池的商业化探索,大部分企业已经实现了小规模的试产。
4.4、商业化难点以及预计商业化的时间点
4.4.1、钠离子电池商业化难点
钠离子电池产业化进程中仍存在部分问题有待进一步优化:
4.4.2、钠离子电池商业化时间点预测
2022 年 5 月 10 日电池行业龙头宁德时代在互动平台表示,公司于 2021 年发布钠离子电池,其电芯单体能量密度高达 160Wh/kg,常温下充电 15 分钟,电量可达 80%以上,在-20%℃低温环境中,也拥有 90%以上的放电保持率,系统集成效率可达 80%以上。
公司正致力于推进钠离子电池在 2023 年实现产业化。2022 年 2 月 28 日天目湖先进储能技术研究院举办的钠电池线上技术研讨会中胡勇胜研究员提及,钠离子电池产业链布局很快,2023 年基本可以构建整个产业链。
2022 年 3 月 25 日中南大学唐有根教授在《钠离子电池材料与全电池研究开发》中提及,钠离子目前还处于一个商业化的早期。从规模化应用来说还有一些时日,预计未来 3-5 年能够实现规模化的成熟应用。
2022年 4 月 19 日湖南立方新能源钠离子电池发布会举行,预计 6 月份立方新能源公司将开始小批量生产钠离子软包电池,并在2023年开始大批量生产。
5、盈利预测
关键假设:
(1)价格假设:
根据公司 2021 年报披露,公司主要煤品种价格为洗末煤 569.2 元/吨;洗 块煤 919.8 元/吨;洗粉煤 1076.2 元/吨;煤泥 277.2 元/吨。根据前文分析,末煤对应的电厂“迎峰度夏”主动补库需求依然强烈,当前无烟煤价格仍高于去年同期,Q3 是传统旺季叠加疫情结束后部分需求的延后释放,高位煤价仍可得到 支撑。
预计 2022 年煤炭价格仍在 2021 年基础上有所增长,假设 2022 年末煤、块煤和粉煤价格分别较 2021 年提升19%/31%/29%。
IEA 在《2022 年世界能源投资报告》中提及在天然气价格走高的重压下,全球范围多国计划重启燃煤电厂,未来几年全球能源的紧张也将使煤炭消费水平维持高位,煤炭价格也将得到有效支撑。
我们预计 2023 年和 2024 年公司煤炭价格均同比下滑 2%。煤泥作为副产品,经过一定处理后也可用作锅炉燃料、砖厂添加剂、化工原料、水泥厂掺料等,考虑到其广阔的应用场景,我们假设煤泥价格 2022 年同比提升 10%,考虑到我们假设的其他煤种 2023 年起价格均出现回调,我们假设煤泥价格2023年和 2024 年同比下滑 5%。
因此对公司主要产品价格作如下预测:预计2022-2024年洗末煤价格为 680 元/吨,666.4 元/吨,653.1 元/吨;预计2022-2024年洗块煤价格 1205 元/吨,1180.9元/吨,1157.3元/吨;预计2022-2024年洗粉煤价格1388.3元/吨,1360.5 元/吨,1333.3 元/吨。预计 2022-2024 年煤泥价格为 305 元/吨,289.7 元/吨, 275.2 元/吨。
(2)销量假设:
公司控股股东资产划转后,公司不再向华阳集团及其子公司采购煤炭,2021年销量较 2020 年降低。
根据公司2021年报披露,公司2022年煤炭销量目标 4700 万吨。假设公司七元和泊里煤矿将分别于2023年和2024年下半年投产。
考虑到煤炭行业中长期的供需仍有望处于紧平衡状态,假设公司 2023 年和 2024 年煤炭销量可达到 4950 万吨和 5300 万吨。
2022年 1 月,中国煤炭工业协会和中国煤炭运销协会联合发布倡议书,提及优先保障发电供热和民生用煤需求,因此我们预计未来公司煤炭销量仍以末煤为主。
参考公司2020年和2021年的产品结构,我们假设公司未来煤炭销量结构为末煤 85.7%,块煤 6.9%,粉煤 3.4%,煤泥 4.0%。
预计公司主要产品销量如下: 预计2022-2024年洗末煤销量为4028/4242/4542万吨。
洗块煤: 预计2022-2024年洗块煤销量为324/342/ 366万吨。
洗粉煤: 预计2022-2024年洗粉煤销量为160/168/ 180万吨。
煤泥: 预计2022-2024年煤泥销量为 188/198/ 212 万吨。
根据公司2022年一季报披露,公司煤炭综合成本为 482 元/吨,较2021年全年的煤炭综合成本提升 102.7 元/吨,我们假设2022年各煤炭品种成本较2021年提升 100 元/吨。2023年和2024年单吨成本在上一年的基础上分别下降 1.5%。
考虑到前文所述2022年 5 月发改委对动力煤限价的影响,因此我们假设2022年末煤价格的上涨幅度小于单吨成本的上涨幅度,末煤业务的毛利率出现下滑,块煤和粉煤毛利率仍为上涨。
公司的其他业务包含供热、电力等传统业务,假设其他业务营收和毛利率整体较为稳定。
得到公司各主要业务收入及毛利如下:
基于此,我们预计公司2022-2024年营业收入分别为359.8、370.8、388.1亿元,同比变动-5.3%、+3.0%、+4.7%,归母净利润分别为 55.9 亿元、58.1 亿元、60.5 亿元,同比增长 58.2%、3.9%、4.1%,当前股价对应 PE 分别为 6.2X、 6.0X、5.8X。
6、估值
6.1、相对估值
公司主要产品为煤炭产品、电力、热力等三大类,煤炭占营业收入的比重较高。可比公司可选择从事煤炭业务的陕西煤业、上海能源、兖矿能源。
陕西煤业: 公司主营业务为煤炭开采、洗选、加工、销售以及生产服务等,主要产品为煤炭,具有低灰、低硫、低磷、高发热量等特点,是优质的动力、化工及冶金用煤。
上海能源: 公司主要从事煤炭生产贸易、洗选加工、煤矿建设、坑口发电、铝加工、铁路运输、机械制造、职业技术培训以及相关工程技术服务等。煤炭主要品种为 1/3 焦煤、气煤和肥煤,是优质炼焦煤和动力煤。
兖矿能源: 主要从事煤炭生产、洗选加工、煤炭销售和铁路运输、煤化工、电力等业务,在国内煤炭行业中处于龙头地位。
公司2022-2024年的PE略低于可比公司均值,由于公司布局新能源产业链,打造光伏+钠离子电池+飞轮储能等新能源领域的项目,我们认为公司价值被低估。
钠离子电池部分,考虑到钠离子电池目前尚未产业化,我们通过估算其营业收入参照目前锂行业的 PS 对钠离子电池业务进行估值。
华阳股份和中科海钠合作,2022年通过华钠铜能(华阳股份持股 49.26%)、华钠碳能(华阳股份持股 49.26%)、华钠芯能(华阳股份持股 100%)布局各 2000 吨钠离子电池正负极材料以及 1GWh 钠离子电池电芯及 PACK 产线,未来电芯及 Pack 产线规划提升至 10GWh;中科海钠还将与三峡能源、三峡资本以及安徽省阜阳市人民政府合作,一期 1GWh 钠电池产线将于2022年投产,未来各方将共同推动 30GWh 全球先进钠离子规模化量产线。
由于上述新增产能暂未明确投产时间,我们假设华钠芯能新增产能2025年达产,钠离子电池价格为 0.48 元/Wh,则预计2025年钠电池营业收入 48.0 亿元,取表 27 中 WACC 8.31%作为贴现率,对应2022年钠电池营业收入 37.8 亿元,按照2022年锂行业可比公司 WIND 一致预期的营业收入,我们参照电池 PACK业务PS为4.4X,华阳股份布局的钠电池业务市值预计可达到164.9亿元。
6.2、绝对估值
1、长期增长率: 随着公司新能源产业布局的不断落地,叠加煤炭产能的扩张,长期增长率为2%。
2、β值选取: 我们采用申万行业分类-焦煤行业的β作为公司无杠杆β的近似;
3、税率: 我们预测公司未来税收政策较稳定,结合公司过去几年的实际税率,假设公司未来税率为25.79%。
根据绝对估值方法,取FCFF±0.5%区间为估值参考,对应公司股价合理价值区间为19.92-24.99 元/股。
6.3、估值结论
我们预计公司2022-2024年归母净利润分别为55.9亿元、58.1亿元、60.5亿元,同比增长58.2%、3.9%、4.1%,当前股价对应 PE 分别为6.2X、6.0X、5.8X。
结合公司相对估值和绝对估值,考虑公司煤炭主业的扩张,同时布局光伏+钠离子电池+飞轮储能等新能源领域的项目,公司业绩有望持续增长。
7、风险分析
宏观经济的不确定性风险。 若宏观经济形势较弱,可能导致下游企业用煤用电需求减弱,进而影响到煤炭价格的表现。新增煤炭产能审批放松的政策风险。煤炭新增产能审批放松可能造成的煤炭产能扩张超预期。
煤炭价格下跌的风险。 新冠疫情持续蔓延,火电、钢铁、化工等下游产业需求不及预期,或国家政策进一步调控,煤炭销售价格存在下降风险。
国际能源价格大幅下跌的风险。 国际能源价格大幅下跌可能导致进口煤炭价格下降,进而带动国内煤炭价格下行。
新材料业务未来发展不确定性。 钠离子电池业务未来收益不确定,新储能技术的诞生可能会替代钠离子电池的需求,产业化进程可能晚于预期。公司涉及的钠电池产线远期产能暂无明确时间规划,可能存在投产节奏低于预期而导致估值过高的风险。
在建煤矿投产不及预期。 建设进度、市场因素造成预期投产规模的不确定。
煤炭安全事故等风险。 煤炭公司可能受到安全生产事故的影响,造成公司停工停产的情况。
——————————————————
请您关注,了解每日最新的行业分析报告!报告属于原作者,我们不做任何投资建议!如有侵权,请私信删除,谢谢!
更多精选报告请登录【远瞻智库官网】或点击:远瞻智库-为三亿人打造的有用知识平台|战略报告|管理文档|行业研报|精选报告|远瞻智库
相关问答
华阳越野摩托车都有多大机器的?
T4T6T2T4L都是250CC的机器,只是配置不太一样,个人比较喜欢T4不差钱就T6,T2林道利器T4T6T2T4L都是250CC的机器,只是配置不太一样,个人比较喜欢T4...
求日机,博格曼,克兰,华阳,永华,一通,福斯机封及系......
行,是电子版的么。你们是什么行业啊,日机的泵用密封比华阳要好,而华阳的釜用密封和pta行业密封要强些。我有华阳的机械密封资料,日机的我们淘汰了
生产墙纸的机器多少钱?
有贵的也有便宜的进口最好的瑞典机器1000万国内华阳的机器几十万有贵的也有便宜的进口最好的瑞典机器1000万国内华阳的机器几十万
华阳股份是做什么的?
山西华阳集团新能股份有限公司(原“山西国阳新能股份有限公司”)成立于1999年12月30日,是由阳泉煤业(集团)有限责任公司作为主发起人,联合山西宏厦等四家企业...
华阳焊锡机怎么使用?
使用华阳焊锡机需要以下步骤:准备工作:将华阳焊锡机放在平稳的工作台上,并确保电源线和插头连接牢固。打开电源开关,等待机器预热。调整温度:根据所需焊接的...
西安航天华阳机电装备有限公司是什么性质?
西安航天华阳机电装备有限公司是1999-07-09在陕西省西安市注册成立的其他有限责任公司,注册地址位于西安市长安区神舟二路147幢。西安航天华阳机电装备有限公...
西安航天发动机厂效益如何?
工厂位于西安市南郊,占地面积297000平方米。现有职工2400余人,技术力量雄厚,拥有一个航天事业部及西安航天华威化工生物工程有限公司、西安航天华阳印刷包装...
各位大佬谁清楚,华阳恩赛恩第-165水性清洗剂的产品特点?
[回答]华阳恩赛MSC-333溶剂型油污清洗剂产品特点:可完全挥发、无残留,气味低;不含对大气臭氧层有危害性的ODS物质,符合环保要求;通常不燃烧,是替代四氯化...
华阳印刷售后电话是多少?-一起装修网
[回答]西安航天华阳机电装备有限公司是从事印刷包装设备研发和生产的航天*工企业。公司现有员工860人,下属一个110多人的印刷包装机械研发中心和十二个*核...
鞍山市华阳发展有限公司是干啥的呀,听说该公司的法定代表人是吴铁军啊?
是的,没错,该公司的法定代表就是吴铁军。该公司主要经营百货、纺织品、陶瓷制品、五金交电、化工产品(不含危险化学品)、建筑材料、普通机械、仪器仪表、电子...
