「建设工程」租赁起重机械的风险,承包人应如何防范
租赁起重机械的风险,承包人应如何防范
案例简介
B公司承接某小区建设项目,B公司自有机械设备若干,基于赶工期,自有设备不能满足吊装需要,即从市场上低价租赁两台起重机使用。使用过程中一台设备因未按期检查,钢索断裂造成C受伤,C前后花去医药费近两万元,双方协商未果,诉至法院。经法院调解B赔偿C损失一万八千元。后质量监督部门介入调查,查结果为B公司承租使用没有在登记部门进行使用登记且没有完整安全技术档案、没有进行定期检验的起重机械,结果B被质量技术监督部门处以罚款。
原理及观点
本案是一起起重机租赁过程中发生的事故,由此而引发了侵权赔偿、合法租赁等一系列问题。起重机设备是一种特殊的工程机械,该工程机的制造、安装、改造、维修、使用、检验检测及其监督检查等都有严格的要求。我国为加强起重机械安全监察工作,防止和减少起重机械事故,保障人身和财产安全,还特别根据《特种设备安全监察条例》制定了《起重机械安全监察规定》根据《起重机械安全监察规定》,起重机械在投入使用前或者投入使用后30日内,使用单位应当按照规定到登记部门办理使用登记。对于流动作业的起重机械,使用单位应当到产权单位所在地的登记部门办理使用登记。起重机械使用单位发生变更的,原使用单位应当在变更后30日内到原登记部门办理使用登记注销;新使用单位应当按规定到所在地的登记部门办理使用登记。同时该规定还就起重机械使用单位应当履行的义务明确如下:(一)使用具有相应许可资质的单位制造并经监督检验合格的起重机械;(二)建立健全相应的起重机械使用安全管理制度;(三)设置起重机械安全管理机构或者配备专(兼)职安全管理人员从事起重机械安全管理工作;(四)对起重机械作业人员进行安全技术培训,保证其掌握操作技能和预防事故的知识,增强安全意识;(五)对起机械的主要受力结构件、安全附件、安全保护装置、运行机构、控制系等进行日常维护保养,并做出记录;(六)配备符合安全要求的索具、吊具,加强日常安全检查和维护保养,保证索具、吊具安全使用;(七)制定起重机械事故应急救援预案,根据需要建立应急救援队伍,并且定期演练。关于租赁,该规定亦规定起重机械承租使用单位应当在承租使用对起重机进行日常维护保养并记录,对承租起重机的使用安全负责。
并禁止承租使用下列起重机械:(一)没有在登记部门进行使用登记;(二)没有完整安全技术档案的;(三)监督检验或者定期检验不合格。承租人如违反该规定的将被责令改正,处以2千元以上2万元以下罚款。
建议
1.施工企业注意不与私人签订租赁起重设备合同,一般应与租赁公司签订合同。
2.施工企业与租赁公司签订合同时:
(1)约定机械设备出现质量问题的合理维修期。(2)约定租公司承担设备不能正常使用造成的如下损失:A.使用期间损失:B.处理安全事故期间的损失。(3)注意租赁公司或安装公司是否具有相应起重机械安装、改造、维修许可资质等。(4)注意审查起重机械是否系具有相应许可资质的单位制造,是否有完整的安全技术档案。
3.施工单位及时收集并完整保存因所承租机械设备质量问题而停工、窝工、发生安全事故的证据材料。
2020年中国工程机械租赁行业现状、进入壁垒及面临的主要问题
一、工程机械租赁行业现状分析
我国是工程机械生产大国,工程机械保有量巨大。近年来我国工程机械主要品种保有量呈逐年增长态势,据数据统计,2019年中国工程机械主要品种保有量为886万台左右,同比增长10.06%。工程机械设备保有量的持续增长推动工程机械租赁行业市场规模不断扩大。
资料来源:公开资料整理
近年来,不断扩大的国内基础设施建设、进入存量时代的中国工程机械行业、设备“由买转租”的各大型建筑企业轻资产运营之道,促使国内工程机械租赁市场蓬勃发展。据中国工程机械租赁分会数据显示,2019年中国工程机械租赁市场规模达到7000亿元左右,同比增长14.75%。
资料来源:中国工程机械租赁分会,华经产业研究院整理
分省市看,以挖掘机工程机械产品为例,2020年1-5月,山东省成为挖掘机租赁数量最多的省份,达到7224台,其次是江苏省,租赁数量为6418台,四川省排名第三,挖掘机租赁数量为5231台。
资料来源:中国工程机械租赁分会,华经产业研究院整理
二、工程机械租赁行业壁垒分析
我国工程机械租赁行业的进入壁垒主要包括资质壁垒、资金壁垒、经验壁垒及品牌壁垒。
资料来源:公开资料整理
相关报告:华经产业研究院发布的《2021-2026年中国工程机械租赁市场深度评估及行业投资前景咨询报告》
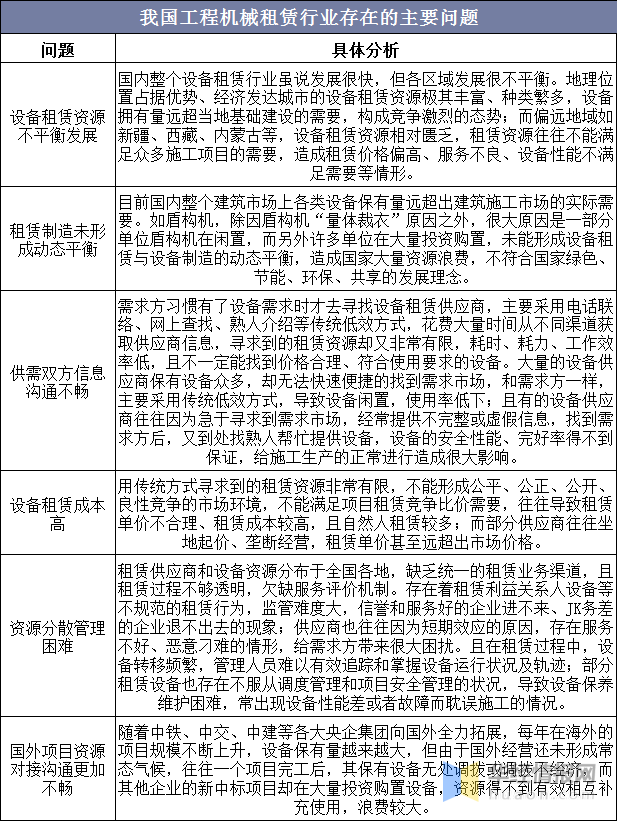
三、工程机械租赁行业存在的主要问题分析
因为缺乏快速、便捷、有效的沟通渠道和资源共享平台,无法做到整个社会设备资源的全面、及时、高效整合,因而造成社会资源浪费、租赁市场不平衡不规范、公平竞争不能有效全面实现、效率低下等问题,导致设备租赁业务的供需双方均处于工作不畅、难以即时交易的情况。
资料来源:公开资料整理
四、工程机械租赁业信息化发展意义
国内工程机械租赁业在信息化、智能化等方面,与发达国家相比存在一定差距。未来,随着云计算、物联网、大数据、区块链等信息技术快速发展,我国工程机械租赁业应当与信息化深度融合,通过改造自身促进产业升级。
工程机械租赁业信息化发展需坚持以市场需求为导向,大力拓展互联网与租赁业融合的广度与深度。通过引入互联网信息技术手段,汇集租赁资源,构建业务服务平台。
资料来源:华经产业研究院整理
华经情报网隶属于华经产业研究院,专注大中华区产业经济情报及研究,目前主要提供的产品和服务包括传统及新兴行业研究、商业计划书、可行性研究、市场调研、专题报告、定制报告等。涵盖文化体育、物流旅游、健康养老、生物医药、能源化工、装备制造、汽车电子、农林牧渔等领域,还深入研究智慧城市、智慧生活、智慧制造、新能源、新材料、新消费、新金融、人工智能、“互联网+”等新兴领域。
相关问答
哪些机械租赁不需要资质_法律问答—华律网
[回答]你所要经营的行业属于“机械租赁行业”,建议你申请《个体户营业执照》。机械租赁行业不需行政许可,其经营范围包括:汽车租赁、农业机械租赁;建筑工...
工程机械租赁公司需要什么资质?
需要的资质:设备租赁公司需要资证和安全生产许可证书。安全生产许可证(安许)是机械设备租赁公司必备的资质之一,根据《中华人民共和国安全生产法》的有关规...
机械设备租赁需要什么资质?
需要的资质:设备租赁公司需要资证和安全生产许可证书。安全生产许可证(安许)是机械设备租赁公司必备的资质之一,根据《中华人民共和国安全生产法》的有关规...
工程设备租赁需要资质吗?
租赁是不需要的,但要有工商局办的文件。不过你租赁的机械设备要有安全资料,或者要专门的检测单位对之进行评价才能使用!出租单位出租的建筑起重机械和使用单位...
机械租赁企业资质要求?
机械设备租赁公司作为一种服务型企业,需要获得相关资质才能在市场上合法运营。以下是机械设备租赁公司需要获得的主要资质:1.工商营业执照工商营业执照是机...
办理工程机械租赁资质需要什么手续?
办理工程机械租赁资质需要的手续如下:1.注册资本应不低于500万元,且应在注册时缴纳。2.在进行工程机械设备租赁业务之前,需要先行向当地工商管理部门进行登...
机械租赁公司需要办理资质吗?
开办机械租赁公司,不需要特别办理资质,只需要向当地的市场监管部门申请办理工商注册,领取营业执照后,才能可以独立自主经营。开办机械租赁公司,不需要特别办...
建筑设备租赁资质是怎么划分的?有标准吗?-找法网
我们公司是做建筑设备的,然后现在我们公司想要租另一些建筑设备,我们想了解一下这个建筑设备租赁资质包括哪些?我们应该怎样看对方单位是否具有这个建筑设备租赁...
机械租赁公司都需要哪些资质和许可证或者行业确认书-找法网
法律咨询机械租赁公司都需要哪些资质和许可证或者行业确认书合同纠纷遭遇法律难题?点击为您量身定制解决方案咨询共有1位律师解答施工许可证是由建设行政主管部...
劳务资质可以包机械租赁吗?
不能。机械租赁不属于劳务分包。因为机械租赁不属于劳务范畴。但是,建筑施工的劳务分包,往往包含部分机械租赁成分。劳务分包作业,按照规定应该是只提供劳务作...
