国内农机行业领跑者,一拖股份:“国四”切换,能否迎来新的阶段
(报告出品方/分析师:中信证券 刘海博 李越 李睿鹏)
公司概况
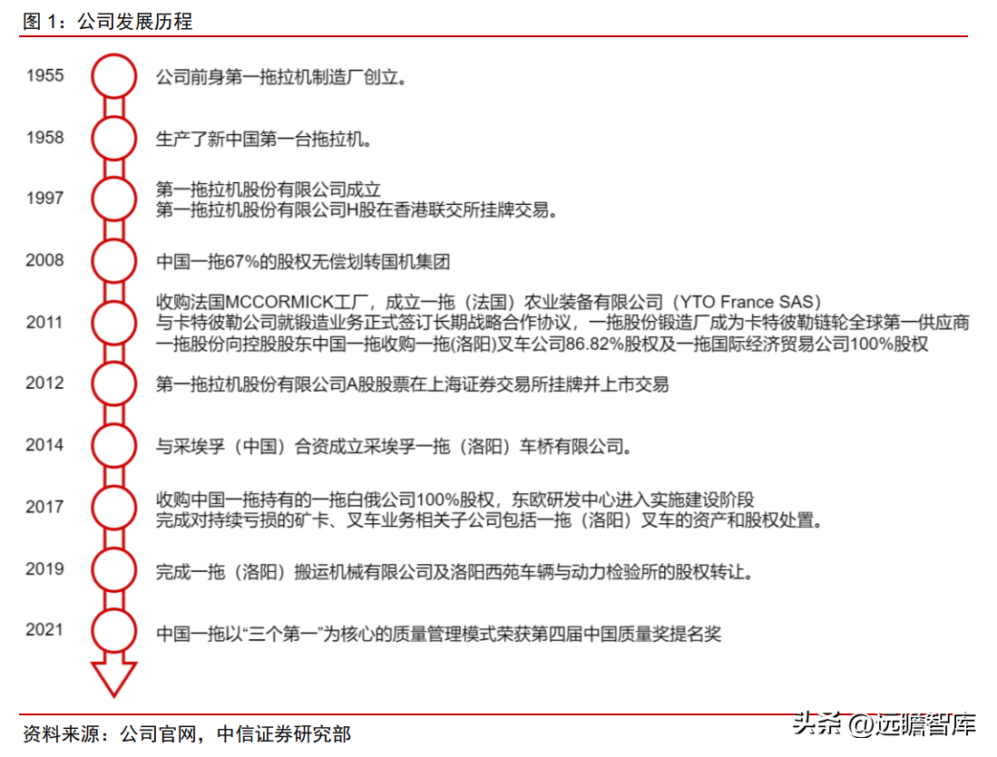
第一拖拉机股份有限公司的前身第一拖拉机制造厂创建于 1955 年,是中国农机行业的特大型企业。
1997年,中国一拖集团有限公司将与拖拉机相关的业务、资产、负债、人员重组后进行股份制改造,设立第一拖拉机股份有限公司,并在香港市场发行 H 股股票,于同年 6 月 23 日在香港上市。2011年收购法国 MCCORMICK 工厂,成立一拖(法国)农业装备有限公司(YTO France SAS)。2012年8月8日,一拖股份在上交所挂牌交易,公司成为中国农机行业拥有“A+H”股资本平台的上市公司。公司通过充分利用上市公司资源并有效整合,已成为农业装备的领跑者。
国机集团为公司最大股东,持股 42.9%。
一拖集团股东为中国机械工业集团有限公司和洛阳市国资国有资产经营有限公司,两公司分别持有中国一拖 87.9%和 12.1%股份。一拖股份全资持有一拖顺兴(洛阳)零部件有限责任公司、一拖(洛阳)福莱格车身有限公司、一拖国际经济贸易有限公司、一拖(洛阳)神通工程机械有限公司、一拖(洛阳)铸锻有限公司、洛阳长兴农业机械有限公司。
公司聚焦先进农机装备制造,主营业务主要包含农业机械业务和动力机械业务,其中农业机械产品包括用于农业生产的全系列场景,可适应旱田、水田、果园、大棚等不同作业环境的轮式和履带式拖拉机产品,并覆盖铸锻件、齿轮、变速箱、覆盖件等关键零部件的研发、制造和销售。
动力机械产品包括排量从 2L 到 12L ,功率从 10KW 到 405KW 的非道路柴油机以及与之配套的喷油泵、喷油嘴等部件。
产品以拖拉机、收获机等农业机械配套为主,也可为工程机械、船舶、发电机组等提供配套。
财务表现:业绩增长趋势良好,费用端持续改善
公司 2021 年 /2022Q1-3 分别实现营收 93.3/103.2亿元,分别同比增长23.1%/25.4%;2021 年/2022 Q1-3 分别实现净利润 4.4/9.1 亿元,分别同比增长 56.4%/35.6%。
2021 年/2022 Q1-3 毛利率分别为 16.3%/16.6%,分别同比-3.3pcts/-0.2pct,净利率分别为 4.7%/8.9%,分别同比+1.0pct/0.7pct。
公司 2018 年受农机补贴下降以及过往数年农机产能过剩影响,营收额、毛利率、净利率均出现下滑,随后营业周期新入新常态后营收及利润保持增长态势。
公司农业机械业务一直占据营收最主要地位,2021 年占比达 90.7%,动力机械 2021 年占营收比例为 24.4%,但其营收被内部抵消较多。
公司农业机械和动力机械在 2018 年后都迎来不同程度反弹,并在 2020 年后出现下滑,2021 年农业机械毛利率下滑较多为 14.2%,动力机械毛利率下滑较小,为 12.6%。
公司自 2018 年以后,国内营收占比出现反弹,并逐年提升。
2019 年以来国家对粮食安全重视度不断提升,国内农机市场迎来新一轮发展期,2021年国内营收占比 94.4%,海外营收占比 4.2%。
2019 年以前公司海外毛利率高于国内,受海外业务处于扩张期及海外疫情影响,海外毛利率呈现逐年下降趋势,2021 年海外毛利率 11.7%,2018 年国内毛利率触底后反弹,2021 年受原材料成本上涨等因素毛利率又出现小幅下滑,2021 年国内毛利率为 16.5%。
公司销售/管理/研发/财务费用率 2018 年以来总体保持下降趋势,2021 年销售/管理/ 研发/财务费用率分别为 2.2%/3.9%/4.5%/0.6%。公司应收账款周转天数 2018 年以来总 体保持下降趋势,2021 年存货周转天数为 13.3 天。公司存货周转天数 2018 年以来总体 保持下降,2021 年有微幅上调,2021 年存货周转天数为 70.7 天。
行业概况
行业趋势:政策发力引导农机发展,行业规模稳步增长
农用机械是指用于农业、畜牧业、林业和渔业所有动力机械的总称,拖拉机为其中重要机械。农机行业上游包括钢材、有色金属等原材料供应商以及发动机、传动部件、行走部件等零部件。
产业链中游包括各种类型的农业机械,包括农用动力机械、农田建设机械、植物保护机械和农产品加工机械等。农业机械行业的产业链下游为农业机械用户、农户、农场等,我国农机合作社也是下游用户的重要组成部分。
与发达国家相比,中国农业机械化程度相对落后。
我国在人均耕地面积略高于日本,但每百平方公里拖拉机数量、农场机械化率及开始农业机械化时间等方面均落后于美国、欧洲、日本等发达国家。
拖拉机核心零部件方面,我国较世界先进水平仍有差距。
我国拖拉机动力换挡方面,传动系主要来自国外企业,国内企业动力换挡变速箱已有研发成功产品,目前处于装机试用阶段;无级变速拖拉机中,小型履带及园艺拖拉机应用的静液压无级变速系统(HST) 主要来自日韩企业;大型拖拉机应用的液压机械双功率无级变速(CVT)虽有国内企业研发成功,但尚未实现量产;大马力拖拉机关键零部件中,柴油机的高压共轨、后处理及控制器(ECU),传动系中的同步器、湿式离合器、大转向角前驱动桥、传动控制器(TCU),液压系统中变量泵、双排量转向器、控制阀,电气系统中的力/位传感器、角度传感器、接插件等,主要来自国外企业。
国家对农机行业支持态度明确,重视程度高。
近年中共中央、国务院、农业农村部等已出台了一系列推动农机行业良性发展的法律法规和政策,制定了全面推进农业现代化的战略,在供给侧改革的大环境下,明确了农业机械化的发展方向。
农机补贴政策、土地流转政策、农民收入提高是驱动我国农业机械行业发展的三大主要因素,农机购置补贴对农业机械化发展的正向作用最为显著。
农机补贴政策通过提升农户的农机购买力提升农民使用农机积极性从而提升农业机械化水平;土地流转政策可将细碎化经营的土地转为规模化经营生产,从而提升农机使用效率;农民收入提高直接提升农民购买力,促使农民愿意使用一次性投入更高但可长期提升生产效率的机械。
农业机械化是国家长期战略规划,新一期中央财政补贴仍将延续,未来补贴政策同样具有可持续性。
各地区地方性农机购置补贴政策基于中央、国家的补贴政策和指导方针,根据当地农业发展情况和农业发展需求也会制定相应政策。
地方性补贴政策将长期存在,具有可持续性,但补贴政策的具体方向以及具体形式将根据市场情况进行相应调整。
全球农业机械市场规模整体较为稳定,2021 年市场规模 1840 亿美元,据 Precedence Research 预计,全球农业机械市场规模 2030 年将达到 3740 亿美元,对应 2021-2030 年 CAGR 约为 8.2%。
分地区看,亚太地区是世界上最大的农业机械生产区,2021 年占比约 46.6%。其主要原因系亚太地区发展中国家众多,人口密度大,农业机械化起步晚,使得农业机械需求持续扩大,亚太地区将作为未来全球农业市场规模的主要增长点;其次是北美和西欧,分别占比 17%、20%。
中国作为农业大国和世界上最大的发展中国家,2017 年至 2021 年,农业机械市场规模由 3911 亿增长至 5310 亿,CAGR 为 7.9%,呈稳步增长的态势。
中国农业农村部预计,中国农业机械市场规模 2027 年将达到 7196 亿元,对应 2021-2027 年 CAGR 约为 5.2%。需要说明的是,我国农业机械市场规模测算中不仅包含农机企业销售额,还包括农机服务等其他收入,故其数额大于农机企业营收总额。
农业机械化的水平直接影响农业生产效率,提高农业机械化水平是我国实现现代农业化的关键步骤。2005 年至 2021 年,我国农业机械化水平从 36%增长至 72%。
2021 年我国农业机械总动力达到 10.8 亿千瓦,较上年增长 2.0%。
“十四五”规划提出,到 2025 年,全国农机总动力稳定在 11 亿千瓦左右,农机具配置结构趋于合理,农机作业条件显著改善,覆盖农业产前产中产后的农机社会化服务体系基本建立,农机装备节能减排取得明显效果,农机对农业绿色发展支撑明显增强,机械化与信息化、智能化进一步融合,农业机械化防灾减灾能力显著增强,农机数据安全和农机安全生产进一步强化。
《农机装备发展行动方案(2016-2025)》中提出,我国到 2025 年将实现全面掌握核心零部件制造技术,关键零部件自给率达到 70%以上。
据国家统计局数据,拖拉机、水稻收割机、玉米收获机销售额位居前三,销售额占比同样最高,拖拉机销售额为 117.6 亿元,占比 34%;主粮收获机械销售额合计 101.8 亿元,占比 29.4%。
据国家统计局数据,2021 年拖拉机保有量 2173.06 万台、配套农具 4022.93 万部,与 58.8 千瓦及以上拖拉机配套农具增长 4.41%。根据全国科学技术名词审定委员会出版的《机械工程名词第四分册》,拖拉机依照功率可分为大型拖拉机、中型拖拉机和小型拖拉机,功率在 40-70 马力之间为小型拖拉机、80-90 马力之间为中型拖拉机、功率在 100 马力以上为大型拖拉机。
我国大中型拖拉机产量比重不断提升,2018 年以来,随着国内企业对核心部件的技术突破,大中型拖拉机性价比不断提升,大中型拖拉机的性能优势进一步体现。
我国大型拖拉机产量增长态势最为良好,增速最高,2018-2021 年 CAGR 约为 35.3%,产量占比由 2015 年的 3.7%增长至 2021 年的 16.5%;中型拖拉机也保持良好增长态势,2018- 2021 年 CAGR 约为 15.5%,产量占比由 2015 年的 29.2%增长至 2021 年的 52.3%,目 前占比最高。此外,随着我国农业种植结构的变动,中大型拖拉机的应用增多是近年的趋势。
小型拖拉机产量持续处于低位。
随着我国农业种植结构的变动及拖拉机产量结构的变动,大中型拖拉机逐渐实现了对小型拖拉机的替代,使得小型拖拉机产量比重持续下降,导致我国拖拉机产量持续下降;小型拖拉机产量占比由 2015 年的 67.1%下降至 2021 年的 31.2%。
2015-2018 年,我国拖拉机产量从 209.1 万台下降至 57.1 万台,随后产量开始回升,2020 年受疫情影响,产量有所下降,随着疫情逐渐得到有效控制,2021 年我国拖拉机产量回升至 59.9 万台,同比增长 11.3%。
竞争格局:国内市场集中度提升趋势明显,海外市场规模化巨头与专精企业并存
我国农机行业企业单位数量总体呈下降趋势,行业集中度提升趋势明显。近年来,我国机械行业发展迅速,但以中小企业居多,缺少具有国际影响力的企业,行业竞争格局呈现小而散的特点。
国内工业规模以上企业数量在 2017 年达到 2528 家,而后逐渐减少,截至 2021 年末,我国农业机械行业企业数量为 1776 家;行业总资产利润率 2021 年呈现高速增长后又快速回归至比之前均值较高水平,2021 年末再现上涨趋势。
2020 年中大马力拖拉机东方红(一拖旗下品牌)、雷沃、东风、沃得、常发位列前五,国产品牌国内市占率高,但尚未出现寡头。
其中东方红占比 11.8%,位居第一;雷沃占比 9.9%;东风占比 6.8%;国外龙头约翰迪尔占比 2.2%,尽管约翰迪尔总体市占率较低,但在高端机型中占比较高。
2021 年国内农机相关上市公司中,一拖股份营收最高,中联重科由于涉及产品广泛,营收总金额较高,但其农机产品营收金额小于一拖股份。
毛利率方面,新研股份毛利率 较一拖股份稍高,为 18.8%,一拖股份毛利率为 16.3%,中联重科农机业务毛利率为 13.9%。
业务收入结构方面,一拖股份主营产品主要为拖拉机,星光农机收割机产品占自身收入比例较大,新研股份主营产品集中于航空航天飞行器零部件和农牧及农副产品加工机械。
非上市公司中潍柴雷沃 2021 年总营收较高约 140 亿元,虽然该公司农机类型较一拖都更为丰富,一拖股份拖拉机业务国内市场领先优势依然较为明显。
全球农业机械制造行业已形成巨头规模化竞争和中小企业专业化竞争并存的局面。
美国、欧洲、日本在农机领域发展早,市场成熟度高,技术积累深厚,高质量企业多。行业内主要的巨头包括美国的约翰迪尔公司、凯斯纽荷兰全球、爱科集团、德国的克拉斯农机公司和日本的久保田株式会社。
全球市场中,2021 年约翰迪尔在营收和净利润方面都居于龙头地位,2021 年久保田株式会社、凯斯纽荷兰全球营收及净利润方面分列二、三位。
2021 年约翰迪尔公司、凯斯纽荷兰公司、爱科公司占据全球农业机械行业约 30%的市场份额;这三者与克拉斯公司和久保田株式会社在全球拖拉机市场中的占有率接近 70%。
约翰迪尔和久保田在毛利率和净利率方面近三年处于领先地位,久保田销售毛利率保持领先,2021 年毛利率约为 28.8%。
约翰迪尔在净利率方面保持领先,2021 年销售净利率大幅提升,达 15.0%。爱科 2021 年销售毛利率和销售净利率水平均紧随约翰迪尔和久保田之后。
竞争优势
产品与技术:完整制造体系+零缺陷标准
公司拥有国内拖拉机行业最完整的从整机到核心零部件制造体系,具备车身、铸锻件、发动机、齿轮等拖拉机关键零部件制造能力;拥有全系列轮式拖拉机及履带拖拉机产品、高中低各马力段非道路用动力机械产品。公司售后零配件供给充足且及时,具备全流程维护能力。
公司在拖拉机动力换挡和无级变速技术、智能驾驶技术、整机及零部件电控技术拥有自主知识产权。
截至 2021 年底,公司国四整机累计市场验证近 5.4 万小时,具备国四全面切换能力;国五柴油机技术储备和新一代产品平台开发有序推进,欧五非道路柴油机完成排放认证。
公司坚持“质量零缺陷、标准国际化”的质量理念,通过持续推行精品工程,强化质量管控,主导产品技术实力领先行业水平。
品牌与服务:口碑优势+金色服务
公司凭借 60 余年的产品技术、制造能力、人才、营销渠道的积累,已成为农机行业具有重要影响力的企业。公司农业机械、动力机械等产品以优异的性能表现、稳定的产品质量获得良好的用户使用反馈。
公司不断完善售后服务平台体系,以“体贴、快捷、专业、增值”的“金色服务”理念为用户保驾护航。公司在行业内率先向社会做出“6 小时到位、12 小时修复”的服务承诺,切实维护用户权益。年进行评价调整。目前,公司国内销售网络覆盖中国内地全部 31 个省、自治区、直辖市。国际市场业务覆盖亚洲区、俄语区、中东欧区、非洲区及一带一路沿线国家和地区。
发展前景
环保:“国四”推动需求前移,环保布局带来远期增长点
根据《非道路柴油移动机械污染物排放控制技术要求(发布稿)》,非道路移动机械第四阶段标准(“国四”)于 2022 年 12 月 1 日起实施。“国四”标准对农机排放要求更高,将导致“国四”农机价格和使用成本上升,但由于在新标准正式实施前所购买的农业机械将不受到“国四”标准影响,故在“国四”标准正式实施之前,市场将迎来用户对现存“国三”标准机器的购机前移,公司在“国四”标准正式实施之前,营收迎来一轮快速增长。
公司“国四”产品研发起步早,研发基础雄厚,产业链配套齐全,“国四”标准实施后有望进一步拓展市场份额,进一步夯实自身头部地位。随着我国环保政策逐步与欧美发达国家接轨以及碳达峰进程的推进,环保标准将不断提高,一拖依靠自身雄厚的研发资源、深厚的研发底蕴,战略布局前瞻性强,未来业绩有望持续领先国内同类竞争者。
新品:新产品+核心零部件突破打造新增长点
公司已新推出“东方红”-LX1604 专业版、LD2104 爬行挡、LW3204 大马力机型及中轮拖 SK50-70 马力段产品,满足用户的个性化、差异化耕作需求。“东方红”国四柴油机各典型平台开发工作进展顺利,国四整机累计市场验证近 5.35 万小时。
公司已在我国亟待突破的拖拉机无级变速以及发动机领域实现部门国产。公司中马力拖拉机品质提升及智能化改造、高效低排放 YTN3 柴油机智能制造建设等重大技改项目也已开工建设,一旦项目建成我们预计将进一步夯实产业基础。且《2021—2023 年农机购置补贴政策实施指导意见》明确指出,各省可围绕加大智能、复式、高端产品的推广应用,选择部分品目产品提高补贴额。公司新产品的开发以及公司核心零部件的国产化突破有望进一步提升公司盈利能力。
风险因素
1. 农机购置补贴政策调整风险:
自 2004 年《农业机械化促进法》颁布以来,中央、国家和地方实行了一系列与公司产品相关的补贴政策,随着国家对农业发展的政策支持和财政投入不断增加,农民购置农机的积极性也逐渐提高,农机装备的市场需求持续上升。
如果未来国家对农机行业的政策支持力度有所减弱,农机购置补贴政策被取消、补贴金额出现大幅退坡、农机产品的单机补贴限额下调或补贴形式发生改变,可能会影响公司经营业绩。
2. 原材料价格及人工成本上涨风险:
2020 年下半年以来,受市场需求复苏、流动性宽松、短期供应短缺等因素影响,大宗商品市场价格及能源价格整体上涨明显,由于钢材、橡胶等在本公司原材料和零部件采购中占比较高,原材料及能源价格上涨将会影响公司盈利水平;同时,随着人们生活水平提高,未来公司员工工资水平很可能持续提高,进而推动用工成本的上升,也将影响公司盈利水平。
3. 国内市场竞争加剧的风险:
农机购置补贴及相关配套政策和土地集约化经营的趋势为国内农机行业发展提供了良好的政策环境和制度环境,也吸引了行业外企业对农机行业的关注,如其他行业龙头逐渐进入农机行业,农机产品的市场竞争将会愈加激烈。
4. 公司在海外市场的经营风险:
新冠疫情在全球范围内仍未得到有效控制,地域冲突、贸易摩擦等制约因素不断出现;全球产业链供应链紊乱、大宗商品价格持续上涨、能源供应紧张、主要经济体货币政策调整等风险相互交织,公司产品海外市场会受到一定影响,销售存在较大不确定性。
5. 公司产品技术升级不及预期风险:
用户对农机产品的适用、舒适、节能、环保提出了更高的要求,未来农机行业的技术进步和产品更新换代速度也将加快。
我国于 2022 年 12 月进行非道路柴油机排放标准国四切换,非道路柴油机排放标准进行国五切换的进程步伐加快,不能适应国家环保排放标准升级要求的产品将难以在市场上生存,这对公司柴油机产品技术升级、柴油机与拖拉机产品匹配提出了更高的要求。若公司产品技术升级不及预期,会影响用户体验,进而拖累公司的收入和利润增长。
6. 公司产品单一的风险:
随着土地规模化、集约化经营的发展,用户对全程机械化和成套农业装备解决方案的需求不断增长,农机行业整体产品需求不断丰富,同时新一轮农机购置补贴政策已明确逐步降低区域内保有量明显过多、技术相对落后的轮式拖拉机等机具品目的补贴额,并重点支持农业机械化薄弱环节,但目前公司产品品种结构不够丰富,调减单台农机购置补贴金额,可能分流拖拉机等部分传统产品的补贴资金,可能对公司经营业绩造成不利影响。
盈利预测及估值
关键假设
1. 农机补贴保持稳定,不出现大幅调整。
2. 原材料成本波动幅度保持平稳态势。
3. 公司“国四”标准产品交付正常,新标准产品质量不出现严重问题。
盈利预测
1) 收入端
农业机械业务将依靠公司技术经验积累,与客户保持的长期良好关系,以及其业内良好的品牌口碑,继续保持成长,考虑到“国四”标准实施导致市场购机需求前移,故预计 2022 年增速较高,2023 年增速会有所放缓,2024 年市场将逐步回归正常,预计 2022/23/24 年该业务营收增速约为 25%/5%/10%。
动力机械业务将随着农机市场总规模的扩张以及公司现有农机在市场存量的增加而增长,且动力机械核心部件有向船舶等其他行业扩展的可能,预计 2022/23/24 年该业务营收增速约为 20%/10%/10%。
其他业务营收占比较小,对公司总营收影响较小,预计 2022/23/24 年该业务营收增速约为 20%/15%/10%。
内部抵消项将随公司总体业务规模的扩大而增长,预计 2022/23/24 年该业务营收增速约为 25%/20%/10%。
2) 成本端
公司上游供应商集中度较低,上游钢铁等原材料对公司生产成本虽有影响但总体影响可控,且近期大宗原材料走势对公司降本有利,公司生产成本基本保持稳定,预计总体毛利率未来三年将随公司生产规模扩大稳中有升,预计 2022/23/24 年总体毛利率约为 18.1%/18.3%/19.4%。
农业机械业务受原材料等因素影响较大,预计 2022 年公司毛利率将呈现较好状态,2023 年生产机型需符合“国四”标准,故生产成本将有所上升,但毛利总体会保持平稳,预计 2022/23/24 年该业务毛利率分别为 16%/15%/15%。
动力机械业务预计将随市场中农机存量增长而逐步增长,规模效应将在后期逐步显现。预计 2022/23/24 年该业务毛利率分别为 13%/13%/14%。
其他业务对公司整体营收影响较小,涉及业务为非核心生产制造类业务,预计 2022/23/24 年该业务毛利率分别为 100%/100%/100%。
预计 2022/23/24 年,销售费用随公司营收规模扩大,绝对值将增加,“国四”新机型推广将导致销售费用率将有所上升,预计分别为 2.2%/2.5%/2.4%。
2022/23/24 年,管理费用率随生产规模及生产管理经验的提升基本保持稳中略降,预计分别为 3.7%/3.7%/3.6%。
随着排放标准的不断提升以及客户对产品性能要求的不断提升,原有产品性能需不断提升才能使公司产品符合市场需求,预计公司未来研发费用绝对值将继续增加,研发费用率保持稳定,2022/23/24 年分别为 4.5%/4.5%/4.5%。
估值
公司是国内农机行业龙头,产品包括全系列拖拉机、烘干机、工业搬运机械,及其相关零部件,具备车身、铸锻件、发动机、齿轮等拖拉机关键零部件制造能力。
公司国内农机业务起步早,产品技术、制造能力、人才、营销渠道等积累深厚,品 牌附加值不断提升。
我国农业机械化水平低,长期提升空间大,农机“国四”标准排放切换带来用户短期购机需求与库存清理前移带来短期市场需求上涨,公司“国四”新产品布局早,服务体系布局全面,成长空间巨大。
我们预计公司 2022/23/24 年实现归母净利润 9.0/10.5/13.2 亿元,对应 EPS 预测为 0.8/0.9/1.2 元,当前股价 对应 PE 为 14/12/10 倍。
国内上市公司中,由于星光农机与新研股份都处于亏损状态,我们选取公司业务中都涉及农机业务且具备农机核心零部件生产能力,并均在 A 股及 H 股上市的中联重科和潍柴动力作为可比公司,可比公司 2023 年 PE 估值为 12 倍(中联重科估值为中信证券研究部预测,潍柴动力估值为 wind 一致预期),与当前股价对应公司 A 股 PE 水平近似。
根据 PEG 估值法(PEG=PE/盈利增长率),预计 2022/23/24 年公司归母净利润增速为分别为 105%/17%/25%,故公司 2023 年 PEG<1,若 PEG=1,公司 2023 年估值应约为 17 倍 PE,故公司 2023 年合理估值应高于 12 倍 PE。
结合 PE 估值法与 PEG 估值法,且考虑公司制造体系完整,毛利率均优于可比公司,且农机“国四”布局早,研发能力强,产品优势有望进一步凸显,公司 A 股 2023 年合理估值应高于可比公司的 12 倍 PE,股价具备上升空间。
公司当前股价对 应 A 股 PE 水平与可比公司处于近似水平,但一拖股份 A/H 溢价率远高于可比公司,当前股价对应 A/H 溢价率约为可比公司平均 A/H 溢价率 2.5 倍,故我们看好公司港股未来成长趋势。
——————————————————
报告属于原作者,我们不做任何投资建议!如有侵权,请私信删除,谢谢!
精选报告来自【远瞻智库】远瞻智库-为三亿人打造的有用知识平台|报告下载|战略报告|管理报告|行业报告|精选报告|论文参考资料|远瞻智库
一拖柴:2023年销量逆势增长,智能制造新线正式投产
2024年1月12日,东方红柴油机2024年营销服务年会暨新产品线投产仪式在洛阳隆重召开。本次年会以“用户至上 聚势共赢”,东方红柴油机全国服务网络及友好合作伙伴相聚洛阳,畅叙友情、洽谈合作、共谋未来,见证东方红柴油机智能制造新线投产仪式。
新产线带来新变化
据东方红柴油机总经理游海介绍,智能制造新线建设项目总投资4.8亿元,新建柴油机缸体精加工线、缸盖精加工线、装配线、热试线、涂装线、补整线,共6条智能制造生产线,具备年产18万台柴油机的生产能力。
其中,缸体、缸盖精加工线选用柔性化的进口设备,整线集成桁架机械手、地轨机器人等物流输送形式;装配线应用岛式智能工作站模式,采用智能立体仓库、AGV自动物流输送、SPS配餐等先进物流方式,实现自动装配、全车定扭、在线检测和装配防错;热试线采用数字化热试保障系统、智能自动磨合系统、闭环测试系统等智能化装备,实现发动机性能参数的全过程监控;涂装线采用干式喷房、机器人自动喷涂、双组份水性漆喷涂等先进的工艺技术实现绿色生产,提升发动机的外观质量,具备80秒/台的生产能力。
仪式结束,所有来宾参观了东方红柴油机智能装配线,对于新产线的先进性、智能性和高效性,做出了高度评价,并认为新产线的投产为每一台东方红柴油机的高一致性、高稳定性提供了保障。
2023年销量逆势增长
2023年,东方红柴油机勇于抢占国四变革先机,积极开发新品,快速形成市场化,不断稳固东方红柴油机在国内农机行业配套领先地位。
东方红柴油机副总经理王向相在年会主题报告中指出,2023年东方红柴油机生产制造能力持续升级,新建投产的智能生产线可实现自动化、信息化及智能化生产,整体工艺制造达到行业领先水平。
产品销量持续攀升,在国四切换整体市场下滑的严峻形式下,产品销量实现逆势增长。
产品谱系不断扩展,产品开发取得新成果,新开发涵盖130~160马力的LR6A3RE系列柴油机,为国内首推大马力不烧尿素产品,满足农机作业地域复杂性需求,引领农机动力技术趋势。
服务保障能力稳步提升,2023年东方红柴油机推进服务经理人员优化,人员技能不断提升;新成立中南服务中心,服务网络更加合理。
王向相表示,东方红柴油机将紧跟国家排放政策,以国四切换为契机,以技术进步为手段,做精、做专、做强柴油机业务,保持非道路细分市场动力配套份额领先地位,为用户提供更高性价比的产品。
2024年再创佳绩
大会的最后,游海总经理作总结性发言。游总指出,2023年是非道路国四排放升级后批产的第一年,在市场整体不太景气的大背景下,东方红柴油机在产品上提前谋划布局,秉承销售一代、储备一代、研发一代的理念,在拖拉机、收获机、工程机械等领域得到了广大用户一致的认可,市场占有率和销量均取得较好的业绩。服务方面,提前布局服务站国四技能认定,持续提高国四维修技能,不断完善服务专用工具,提高综合服务水平,确保服务承诺落地见效。
东方红柴油机致力于与所有合作伙伴建立长期战略合作关系,始终坚持市场引领、用户导向,在价值链各环节形成协同、高效、快速的市场反应机制,不断扩大农机配套市场份额,并取得工程机械、发电机组等配套领域新突破,形成细分市场明显优势,确保市场占有率和行业位势持续大幅度提升。
会议期间,还对2023年业绩突出的优秀集体和个人进行了表彰。
相关问答
一拖属于国机精工集团吗?
不属于国际精工集团。中国一拖集团有限公司是中国特大型机械制造企业,拥有的“东方红”商标为中国“驰名商标”。公司总部位于河南省洛阳市涧西区。中国一拖...
东方红一拖24马力底盘能安装常柴L32王柴油机吗?
质量很好用常柴牌柴油机共有14种机型40个品种,其中S195柴油机连续三次荣获国家金奖,D185、S1100柴油机为省优、部优产品,并被认定为94-97江苏名牌产...产品...
山东雷沃重工有限公司怎么样?
很有发展潜力的一家公司,农用机械全国老大,玉柴,一拖这方面都弄不过他。现在也进军工程机械行业了,有潜力。在潍坊,青岛,天津有工厂。潍坊。青岛都不错。...
有哪些机械工程对口的公司/岗位?申请方
[回答]机械的覆盖面比较大,下面分成机械领域细分领域的不同方向介绍下。(1)机械工程和机械制造:就是纯机械方向的研究,机械工程一块公司都是对口的,你可以...
mtc是什么牌子汽车?
MTC矿用车,此车由中国一拖集团生产,属非公路用车,主要用于矿山,工程方面,比一般载重车更耐用,载重也更多。矿用汽车,是大型的工程机械。公司的经营范围包...
麻烦老司机们!求赐教河南工程机械压套机怎么选,工程机械压...
中信重机(矿山厂),407厂(河柴),704厂(一拖工程机械),725所(双瑞特钢),大华机械厂,洛阳起重机厂,中集凌宇汽车(原5408厂),洛重机械厂,一拖路通,等等...
世界上有哪些企业在工程机械和农业机械领域都非常牛?
这个问题,分国外的和国内来评价吧,先说国外的,1、约翰迪尔第一个说约翰迪尔当之无愧,约翰迪尔在农机行业全球第一,在工程机械方面,全球第三。是世界领先...1、...
海宏液压售后电话是多少?-一起装修网
[回答]浙江海宏液压科技股份有限公司(原名浙江临海海宏集团有限公司)是国内工程机械液压件生产的龙头企业,是浙江省高新技术企业和中国机械工业核心竞争力...
东方红90生产厂家?
生产厂家是:山东省曲阜市宝泰机械有限公司。曲阜市宝泰机械有限公司成立于2018年2月,注册地位于山东省济宁市曲阜市书院街道长春路北,法定代表人为孔秀。经...
轨链总成机哪家好?
[回答]公司承袭湖北咸宁工程机械股份有限公司几十年技术积累,拥有先进的生产、检测设备,依靠技术创新和科学管理,产品与国内外成功企业对接,是从事履带式...
