史上最全的工程机械保险解析,收藏了吗?
工程机械保险是什么?
它是顺利施工的“安全帽”
装备在发展最前沿
保险全面保驾护航
当意外来临
危害生命安全,破坏生产生活
只有真正经历过的人才明白当中痛苦
如今
在一些关乎到广大吊友切身利益的
履带吊上
保险更是充分发挥其功能和作用
浙江呈信携手中华联合
为您的爱车打造专业的安全港
为您的履带吊带上一顶“安全帽”
每年履带吊事故都出的不少,未雨绸缪、所以,关于履带吊上保险后哪些能赔付哪些不能赔付的话题,小编在这里专门整理了一下相关的知识告诉给大家。
因火灾、爆炸、列明的自然灾害及外界物体倒塌或坠落导致的损失。
它的赔付范围指的是:列明的自然灾害(火灾、爆炸、雷电、暴雨、洪水、台风、龙卷风、暴雪、冰雹、冰凌、泥石流、崖塌、突发性滑坡)或外界物体倒塌或坠落导致设备的损失。无法控制的天灾导致的设备损失。
由于碰撞、倾覆造成保险标的的损失。赔付范围:因操作手的疏忽大意或操作不当等导致设备的碰撞或倾覆造成保险标的的损失。人为因素造成的碰撞事故或设备倾覆导致的损失。
附加自然损失险
在使用过程中因自身电器、线路、油路、供油系统、供气系统发生故障及运载货物自身原因起火燃烧,造成保险标的的损失。
附加转运险
设备在被拖运期间(自保险标的在起运地装上首个运输工具时起至在目的地卸离最后一个运输工具时止的整个期间)因列明原因遭受的损失。
附加盗抢险
设备整体被盗窃、抢劫、抢夺。
第三者责任扩展条款
由于疏忽或过失造成第三者人身损害或财产损失。
第三者责任险是指被保险人允许的合格驾驶员在使用被保险车辆过程中发生的意外事故,致使第三者遭受人身伤亡或财产的直接损失。
第三者是指被保险人及其财产和保险设备上所有人员与财产以外的他人、他物。比如:被保险人及其家属成员、设备上的驾驶员、装卸工、搭客等这些都不属于第三者。
人为因素因疏忽大意或操作不当导致他人的人身伤亡或财产损失,保险公司负责赔偿。
操作人员责任扩展条款
被保险人或其允许的操作人员在合法使用被保险工程机械设备过程中发生保险事故,致使工程机械设备操作人员遭受人身伤亡。
不属于本保险责任范围
无合格操作证、非施工期间、因高压线、地下管道(线)、陷泥或地质松软等原因导致的设备意外事故均不属于本保险责任范围。
保险公司有权拒赔
履带吊发生保险事故时,需立即停止操作,如发生继续操作造成损失扩大,扩大部分损失不属于保险责任,出险时必须第一时间向保险公司报案,如因延迟报案导致保险公司无法核实事故真实性时,保险公司有权拒赔。
关于工程机械保险的理赔
投保资料
合格证、购机人身份证/营业执照
理赔流程
出险后保护现场,(先自行拍照),找到保单号,第一时间拨打保险全国客服电话报案,保险公司联系客户,现场处理,与修理厂一起定损,确定损失金额。收集相关资料。结案,理赔款到账。
总结:出险——报案——查勘——定损——单证收集——理赔
工程机械保险明细
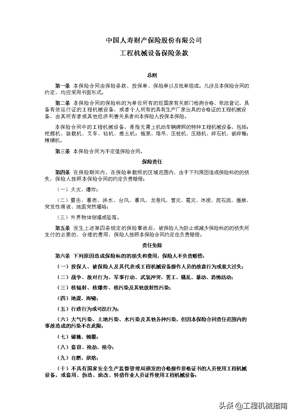
总则
第一条本保险合同由保险条款、投保单、保险单或其他保险凭证以及批单组成。凡涉
及本保险合同的约定,均应采用书面形式。
保险标的
第二条单位所有的经国家有关部门检测合格、依法登记、具备有效运行证的工程机
设备或者个人所有的具有生产厂家出具的合格证的工程机械设备均可作为保险标的,由其所
有者或其他经济利害关系者向保险人投保本保险。
本保险条款中的工程机械设备是指无需上机动车辆牌照的特种工程机械设备,包括以下
三类
(一)挖掘机、装载机、叉车、钻机、推土机;
(二)拖泵、塔吊、压桩机、压路机、碎石机、破碎锤
(三)摊铺机。
保险责任
第三条保险期间内,在保险单载明的区域范围内,因下列原因造成保险标的的损失,
保险人按照本保险合同的约定负责賠偿
(ー)火灾、爆炸
(ニ)雷击、暴雨、洪水、台風、暴风、龙巻风、雪灾、電灾、冰凌、泥石流、崖崩、
突发性滑坡、地面突然塌陷;
(三)外界物体倒塌或坠落。
第四条发生本条款第四条规定的保险事故后,被保险人为减少保险标的的损失所支付
的必要的、合理的施救费用,保险人按照本合同规定负责赔偿,最高赔偿金额以保险金额为
责任免除
第五条下列原因造成保险标的的损失和费用,保险人不负责赡偿:
(一)地震;
(二)战争、敌对行为、军事行动、武装冲突、恐怖活动、罢工、骚乱、暴动
(三)核反应、核子辐射和放射性污染
(四)国家机关的行政行为或执法行为。
(五)被保险人或其代表或工程机械的操作人员的故意行为或重大过失。
(六)碰撞、傾覆
(七)盗窃、抢劫、抢夺;
(八)自燃、烘焙;
(九)不具有国家安全生产监督管理局颁发的合格操作资格证书的人员使用工程机减
设备,或盗用、伪造、涂改、转借作业人员证件使用工程机械设音
(十)操作人员饮酒、吸毒、被药物麻醉期间
(十-)未经被保险人同意或允许而操作工程机械设备的;
(十二)利用保险标的从事违法活动;
(十三)未按照有关规定参加检验,或检测不合格,或对影响安全的有关问題提出限
期整改而未整改的;
(十四)被保险人伪造检验报告、检测结果或超期未检仍使用的。
第六条保险人对下列损失和费用也不负责赔偿:
(-)在保险单载明的使用区域外遭受的损失和费用
(二)因遭受保险事故而引起的各种间接损失
(三)工程机械设备在竞赛、检测、修理、养护、被扣押、征用、没收期间遭受的操
失
(四)吊升、举升的物体以及其它操作方式中被操作对象造成保险标的的自身损失
五)保险标的因遭水淹或涉水行驶致使发动机损坏;
六)作业中车体失去重心造成保险标的的损失;
(七)保险标的造成的第三者损失
(八)与外部高压线、高压电缆接触造成保险标的的损失;
(九)保险标的由于自身重量或因施工工地土质疏松导致保险标的陷入土地内造成的
切损失及因施工工地坡度较大导致保险标的侧翻造成的损失;
(十)保险标的自身缺陷、保管不善导致的损毁;保险标的的氧化、腐蚀、锈损、自
然磨损、自然损耗;
(十ー)需经常更换的工具或配件,如打击锤、钻头、皮带、绳索、金属线、橡胶轮
胎等的单独损坏;
(十ニ)倒车镜单独损坏、车灯单独损坏、玻璃单独破碎、车身表面油漆单独划伤、
车轮(包括轮胎及轮毂)单独损坏;
十三)市场价格变动造成的贬值、修理后因价值降低引起的损失;
(十四)根据法律或契约规定应由供货方、制造人、安装人或修理人负责的损失和费
用。
(十五)因污染引起的任何补偿或賠偿;
(十六)本保险合同中载明的免赔额或按本保险合同中载明的免賠率计算的免赔额
第七条其他不属于保险责任范围内的损失和费用,保险人不负责赔偿。
保险期间
第八条本保险的保险期间由投保人和保险人在投保时约定并于保单中载明。
保险金额和保险费
第九条保险标的的保险金额可按以下方式确定
(一)按投保时的新设备购置价;
(二)按工程机械设备投保时的实际价值;
工程机械设备的实际价值按同类型的新机械设备的市场购置价减去该设音已使用年限
折旧后的价值计算。
即:实际价值=新设备购置价(1一累计折旧率)
其中累计折旧率=年折旧率×已使用年限
折旧每满一年扣除一年,不足一年的按一年计算,新机械设备自购买日起一年内可不计折日。年折旧率为12.5%或者由投保人和保险人在投保时约定并于保单中载明(累计折旧率
最高不超过80%)。
(三)投保人与保险人协商确定
第十条年保险费按保险金额乘以年费率计算。投保短期保险的,按保险期间和短期费
率表规定计收相应的保险费。
保险人义务
第十一条订立保险合同时,采用保险人提供的格式条款的,保险人向投保人提供的投
保单应当附格式条款,保险人应当向投保人说明保险合同的内容。对保险合同中免除保险人
责任的条款,保险人在订立合同时应当在投保单、保险单或者其他保险凭证上作出足以引起
投保人注意的提示,并对该条款的内容以书面或者口头形式向投保人作出明确说明;未作提
示或者明确说明的,该条款不产生效力。
第十二条本保险合同成立后,保险人应当及时向投保人签发保险单或其他保险凭证。
第十三条保险人依据第十七条所取得的保险合同解除权,自保险入知道有解除事由之
日起,超过三十日不行使而消灭。自保险合同成立之日起超过二年的,保险入不得解除合同
发生保险事故的,保险人承担赔偿责任。
保险人在合同订立时已经知道投保人未如实告知的情况的、保险人不得解除合同;发生
保重的保人应当承担赔偿责任。
第十四条保险人按照第二十三条的约定,认为被保险人提供的有关索賠的证明和资料
不完整的,应当及时一次性通知投保人、被保险人补充提供。
第十五条保险人收到被保险人的賠偿保险金的请求后,应当及时作出是否属于保险责任的核定,情形复杂的,应当在三十日内作出核定,但保险合同另有约定的除外。
保险人应当将核定結果通知被保险人;对属于保险责任的,在与被保险人达成陪偿保险
金的协议后十日内,履行赔偿保险金义务。保险合同对赔偿保险金的期限有约定的,保险人
应当按照约定履行赔偿保险金的义务。保险人依照前款约定作出核定后,对不属于保险责任
的,应当自作出核定之日起三日内向被保险人发出拒绝賠偿保险金通知书,并说明理由。
第十六条保险入自收到赔偿的请求和有关证明、资料之日起六十日内,对其賠偿保险
金的数额不能确定的,应当根据已有证明和资料可以确定的数额先予支付;保险人最终确定
賠偿的数额后,应当支付相应的差额。
投保人、被保险人义务
第十七条订立保险合同,保险人就保险标的或者被保险人的有天情况提出询问的,投
保人应当如实告知知,并如实填写投保单
投保人故意或者因重大过失未履行前款规定的如实告知义务,足以影响保险人决定是否
同意承保或者提高保险费率的,保险人有权解除合同。
投保人故意不履行如实告知义务的,保险人对于合同解除前发生的保险事故,不承担
赔偿责任,并不退还保险费。
投保人因重大过失未履行如实告知义务,对保险事故的发生有严重影响的,保险人对
于合同解除前发生的保险事故,不承担赔偿责任,但应当退还保险费。
第十八条投保人应按约定交付保险费。
约定一次性交付保险费的,投保人在约定交费日后交付保险费的,保险人对交费之前
发生的保险事故不承担保险责任
约定分期交付保险费的,保险人按照保险事故发生前保险人实际收取保险费总额与投
保人应当交付的保险費的比例承担保险责任,投保人应当交付的保险费是指馘至保险事故
发生时投保人按约定分期应该缴纳的保费总额。
第十九条被保险人应当遵守国家有关消防、安全、生产操作、劳动保护等方面的相关
法律、法规及规定,加强管理,采取合理的预防措施,尽力避免或减少责任事故的发生,维
护保险标的的安全。
保险人可以对被保险人遵守前款约定的情祝进行检查,向投保人、被保险人提出消除不
安全因素和隐患的书面建议,投保人、被保险人应该认真付诸实施。
投保人、被保险人未按照约定履行其对保险标的的安全应尽责任的,保险人有权要求增
加保险费或者解除合同。
第二十条保险标的转让的,被保险人或者受让人应当及时通知保险人。
因保险标的转让导致危险程度显著加的,保险人自收到前就规定的遥知之日起三十日
内,可以按照合同约定加保险费或者解除台同。保险人解除台同的,应当将已收的保险
费,按合同约定扣除自保责任开始之日起至台同解除之日止应收的部分后,还投保人
被保险人、受让人未履行本条规定的通知义务的,因转让导致保险标的危酸程度是著
加而发生的保硷事故,保险人不承担赔偿责任。
第二十一条在合同有效期内,如保险标的占用与使用性质、保险标的地址及其他可能
导致保险标的危险程度显著增加的、或其他足以影响保险人决定是否继续承保或是否增加保
险费的保险合同重要事项变更,被保险人应及时书面通知保险人,保险人有权要求増加保险
费或者解除合同。
被保险人未履行前款约定的通知义务的,因保险标的的危险程度显著増加而发生的保
险事故,保险人不承担赔偿责任。
第二十二条知道保险事故发生后,被保险人应该:
(一)尽力采取必要、合理的措施,防止或减少损失,否则,对因此扩大的损失,保险
人不承担赔偿责任;
(二)立即通知保险人,并书面说明事故发生的原因、经过和损失情况;故意或者因重
大过失未及时通知,致使保险事故的性质、原因、损失程度等难以确定的,保险人对无法
确定的部分,不承担賠偿责任,但保险人通过其他途径已经及时知道或者应当及时知道保
险事故发生的除外;
(三)保护事故现场,允许并且协助保险人进行事故调查;对于拒绝或者妨碍保险人进
行事故调查导致无法确定事故原因或核实损失情况的,保险人对无法核实的部分不承担赔
偿责任。
第二十三条被保险人请求賠偿时,应向保险人提供下列证明和资料
)保险单正本、素赔申请、财財产损失清单、技术鉴定证明、事故报告书、救护费用
发票、必要的账演、单据和有关部门的证明
(ニ)投保人、被保险人所能提供的与确认保险事故的性质、原因、损失程度等有关的
其他证明和资料。
投保人、被保险人未行前款约定的单证提供义务,导致保险人无法核实损失情况的
保险人对无法核实的部分不承担赔偿责任
赔偿处理
第二十四条保险事故发生时,被保险人对保险标的不具有保险利益的,不得向保险
人请求賠偿保险金。
第二十五条保险标的发生保险责任范围内的损失,保险人有权选择下列方式賠偿
(一)货币賠偿。保险人以支付保险金的方式赔偿
二)实物偿:保险시以实物替换受损标的,该实物应具有保险标的出险前同等的类
型、结构、状态和性能;
(三)实际修复:保险人自行或委托他人修理修复受损标的。
对保险标的在修复或替换过程中,被保险人进行的任何变更、性能増加或改进所产生
的额外费用,保险人不负责赔偿
第二十六条保险标的遭受损失后,如果有残余价值,应由双方协商处理。如折归被保
险入,由双方协商确定其价值并在保险款中除。
第二十七条保险标的发生保位责任范国内的损失,保险人按以下方式计算后信
(一)全部损失
保险金额等于或高于出险当时的实际价值时,赔偿金额以不超过出险时的实际价值为
限;保险金额低于出险当时的实际价值时,按保险金额赔偿
(二)部分损失
保险金额等于或高于投保时的新设备购置价时,赔偿金额按实际损失计算;保险金额低
于投保时的新设备购置价时,赔偿金额按保险金额与投保时的新设备购置价的比例计算。
(三)若本保险合同所列标的不止一项时,应分项按照本条约定处理。
第二十八条保险标的的保险金额大于或等于其保险价值时,被保险人为防止或减少保
险标的的损失所支付的必要的、合理的费用,在保险标的损失赔偿金额之外另行计算,最高
不超过被施救保险标的的保险价值。
保险标的的保险金额小于其保险价值时,上述费用按被施放保险标的的保险金额与其保
险价值的比例在保险标的损失赔偿金额之外另行计算,最高不超过被施救保险标的的保险金
额。
被施救的财产中,含有本保险合同未承保財产的,按被施救保险标的的保险价值与全部
被施救财产价值的比例分摊施救费用。
第二十九条每次事故保险人的赔偿金额为根据第ニ十七条、第二十八条约定计算的金
额扣除每次事故免赔额后的金额,或者为根据第ニ十七条、第二十八条约定计算的金额扣除该金额与免賠率乘积后的金额。
第三十条保险事故发生时,如果存在重复保险,保险人按照本保险合同的相应保险金
额与其他保险合同及本保险合同相应保险金额总和的比例承担赔偿责任
其他保险人应承担的赔偿金額,本保险人不负责垫付。若被保险人未如实告知导致保
险人多支付赔偿金的,保险人有权向被保险人追回多支付的部分
第三十一条保险标的发生部分损失,保险人履行賠偿义务后,本保险合同的保险金额
自损失发生之日起按保险人的赔偿金额相应减少,保险入不退还保险金额减少部分的保险
费。如投保人请求恢复至原保险金额,应按原约定的保险费率另行支付恢复部分从授保人请
求的恢复日期起至保险期间届满之日止按日比例计算的保险费。
第三十二条发生保险责任范国内的损失,应由有关责任方负责賠偿的,保险人自向被
保险人賠偿保险金之日起,在赔偿金额范围内代位行使被保险人对有关责任方请求后信的权
利,被保险人应当向保险人提供必要的文件和所知道的有天情况。
被保险人已经从有关责任方取得賠偿的,保险人赔偿保险金时,可以相应扣减被保险人
已从有关责任方取得的賠偿金额。
保险事故发生后,在保险人未赔偿保险金之前,被保险人放弃对有关责任方请求赔偿
权利的,保险人不承担賠偿责任;保险人向被保险人赔偿保险金后,被保险人未经保险人
同意放弃对有关责任方请求赔偿权利的,该行为无效;由于被保险人故意或者因重大过失
致使保险人不能行使代位请求赔偿的权利的,保险人可以扣减或者要求返还相应的保险金。
第三十三条被保险人向保险人请求赔偿保险金的诉讼时效期间为二年,自其知道或者
应当知道保险事故发生之日起计算。
争议处理和法律适用
第三十四条因履行本保险合同发生的争议,由当事人协商解决。协商不成的,提交保
险单载明的仲裁机构仲裁;保险单未载明仲裁机构且争议发生后未达成仲裁协议的,依法向
人民法院起诉。
第三十五条与本保险合同有关的以及履行本保险合同产生的一切争议,适用中华人民
共和国法律(不包括港澳台地区法律)。
其他事项
第三十六条。保险标的发生部分损失的・自保险人賠偿之日起三十日内,投保人可以解
除合同:除含同另有约定外,保险入也可以解除合同,工但应当提前十五日通知投保人
保险同依据前款规定解除的,保险人应当将保险标的未受损失部分的保险费,按照合
同的定扣除自保险责任开始之日起至台同解除之日止应收的部分后,退还投保人
第三十七余保险责任开始前,想保人要求解除保险合同的,应当按本保酸合回的约定向保险人支付退保手绩费,保险人应当退还剩余部分保险费。
保险责任开始后,投保人要求解除保险合同的,自通知保险人之日起,保险合同解除,
保险人按短期费率计收保险责任开始之日起至合同解除之日止期间的保险费,并退还剩余部
分保险费。
保险责任开始后,保险人要求解除保险合同的,可提前十五日向授保人发出解约通知书
解除本保险合同,保险人按照保险责任开始之日起至合同解除之日止期间与保险期间的日比
例计收保险费,并退还剩余部分保险费。
第三十八条保险标的发生全部损失,属于保险责任的,保险人在履行赔偿义务后,本
保险合同终止;不属于保险责任的,本保险合同终止,保险人按短期费卒计收自保险责任开
始之日起至损失发生之日止期间的保险费,并退还剩余部分保险费。
释义
《碰撞》保险标的或其符合装载规定的货物与外界固态物体之间发生的、产生撞击痕
迹的意外撞击。
《倾覆》保险标的由于自然灾害或意外事故,造成自身翻側,车体触地,失去正常状
态和行驶能力,不经施放不能恢复行驶。
《外界物体倒塌》保险标的自身以外的物体倒下或陷下。
《自燃》指保险标的在没有外界火源,也没有发生碰撞、倾覆的情况下,因自身电器、
线路、油路、供油系统、供气系统、货物自身等发生间題、自身运转摩擦起火等造成火灾。
《在修理场所修理期间》指保险标的进入修理厂(站、店)并办理完交车手续开始,
到保养、修理结束并办理完提车手绩时止的时间。
《火灾》指保险车辆本身以外的火源引起的、在时间或空间上失去控制的燃烧(即有热
有光、有火焰的剧烈的氧化反应)所造成的灾害。
《暴风》指风速在285米每秒(相当于11级大风)以上的大风。风速以气象部门公布数据为准。
《暴雨》指毎小时降雨量达16毫米以上,或连续12小时降雨量达30臺米以上,或
连续24小时降雨量达50毫米以上
【地面突然塌陷】指地壳因为自然变异、地层收缩而发生突然塌陷以及海潮、河流
大雨侵蚀时,地下有孔穴、矿穴,以致地面突然塌陷。
【新设备购置价】是指本保险合同签订地购置与保险标的同类型新设备(含车辆购置
附加税)的价格。
【全部损失】指保险设备整体损毀,或保险设备的修复费用与施救费用之和达到或超
过出险当时的实际价值,保险人可推定全损。
【全车被盗窃、抢劫、抢夺期间】指保险标的被盗窃、抢劫、抢夺行为发生之时起至该
车被寻回之日止。
【车上人员】是指发生意外事故的瞬间,在保险设备车体内的人员,包括正在上下车
的人员。
【直接损毁】保险设备发生意外事故,直接造成事故现场现有财产的实际损毁。
《施救费用》指发生保险事故时,被保险人为了防止或减少损失而采取必要合理的措
施所支出的费用。
【家庭成员】被保险人的直系血亲和在一起共同生活的其他亲属。
以上为部分保险明细 ,仅供参考 具体以实际购买为准
相关问答
工程机械保险哪些情况不赔_法律咨询顾问精选解答-律图
律师解析以下列举了保险人不负赔偿责任的几类情况:(1)设计失误导致的损失费用;(2)由于自然磨损、内在或潜在的缺陷、物质本身的化学反应、自然燃烧...
工程机械保险销售技巧和话术?
以下是一些常用的工程机械保险销售技巧和话术:1.强调风险保障:工程机械在使用过程中存在一定的风险,购买保险可以有效降低风险,保障设备的安全和生产的顺利...
工程机械保险费如何计算?
以该机械目前的价值作为参考。例如该机械目前价值10万元,你可以投保任何保额的保险。但是理赔时会有不同情况。在保险标的价值不折旧的情况下,会有三种情况:...
工程机械如何上保险?
工程机械在使用过程中要购买保险,首先要买财产保险,保证财产发生意外损坏得到赔偿,要购买操作人员意外伤害保险,确保使用人的保障。工程机械在使用过程中要购...
工程机械设备险与车险区别?
这两种资产的保险区别表现为:一、投保种类不同。工程机械设备投保时归类为固定资产的财产险车险则是专门车辆设计的一种保险;二、保费率不同。工程机械设...
人保工程机械险怎么查询?-保险知识问答-我爱卡
[回答]1、柜台查询:到保险人保营业网点进行查询。2、电话查询:可以拨打车险理赔电话进行查询。3、互联网查询:投保人或被保险人可以凭有效身份证件、保单...
施工机械如何买保险-汇财吧专业问答
[回答]建筑安装工程费用项目组成(按费用构成要素划分)建筑安装工程费按照费用构成要素划分:由人工费、材料(包含工程设备,下同)费、施工机具使用费、企业...
商砼车可以买工程机械保险吗?
可以买工程机械保险。可以买工程机械保险。
工程机械保险宣传语?
1必要的2因为工程机械属于大型设备,维修成本较高,一旦发生意外或故障将带来很大的经济风险,保险可以为用户提供保障和安心。3"选择工程机械保险,让您的生...
给工程机械维修师傅怎么买保险?
作为一个工程机械维修师傅,购买保险是非常重要的,因为这将为您的工作和生活提供保障。以下是一些购买保险的步骤和建议:1.理解您的保险需求:首先,您需要确...
