工程机械专用控制器有什么作用,其通用性和开放性体现在哪里
工程机械专用控制器,发动机电子控制系统三个方面技术都需要通过控制器来实现,目前国外著名品牌挖掘机均采用了以控制器为核心的电子控制系统,已实现对电子油门、发动机的模式控制,电子监控及故障诊断,远程通信与控制等功能,但由于工程机械作业环境恶劣,对控制器(ECU)有特殊的要求,逐步发展了工程机械专用控制器,工程机械专用控制器需要满足下列要求:1.适应恶劣作业环境的能力,工程机械在户外施工,经常受到风吹、雨淋、日晒,振动大,环境恶劣,需要控制器及其1/O单元具有很好的防护能力,达到IP67的防护等级,可防水、抗振、防尘。同时,要求具备良好的电磁兼容能力(EMC),能够承受大电流和高电压的冲击,且工作温度范围宽(-40~85℃),满足车载环境的需要。
2.提供工程机械控制所需的各类数据采集端口、通信接口及输出驱动接口。各类数据采集端口需采集的信号包括转速(高速脉冲输入)信号、行程位置信号、温度信号、压力信号及各种开关量信号等,另外,工程机械的驱动执行机构包括液压比例阀、步进电动机、电磁阀等。因此要求控制器提供多路大电流PWM输出和开关量输出。普通PLC难以满足这一要求,只能通过外加驱动电路满足这些要求。3.提供针对工程机械控制的各种算法模块基本算法包括PID、滤波、信号变换等,高级算法包括针对各种不同主机要求的算法和控制策略等。
4.软件调试与故障诊断,控制器应能提供软件调试与故障诊断工具,以帮助客户进行软件调试与故障诊断,目前工程机械专用控制器的研发企业有两种。一种是一些国际工程机械的旗舰企业如CAT、小松、 VOLVO、利勃海尔等,这些企业一般都设立了专业的电气控制系统研发部门,专门进行控制产品和控制技术的研发,为本公司各类工程机械产品提供专用的控制器和控制技术,其软、硬件技术与本公司工程机械产品紧密结合,尤其是其核心控制算法,体现了其整车产品的核心技术。另一种是一些长期为工程机械厂商提供配套控制产品的公司,它们采用开放模式进行工程机械专用运动控制器的研发与开发,推出了一系列通用型工程机械专用控制器,如EPEC、Intercentral、力士乐等。
一些小型或专业的工程机械厂商及国内的大部分工程机械厂商目前没有能力自主研发控制器产品,主要依赖上述厂商提供配套控制产品。这类控制器的通用性和开放性体现在以下方面:(1)从规模上,针对控制复杂程度,有小型、中型、大型控制器,可方便配套企业根据产品复杂程度、控制要求、控制参数的多少与种类进行灵活选择与配置,既满足控制性能要求,又能以合理的成本实现。(2)从控制器的硬件接口上,这些厂商的控制器都能根据工程机械常用的控制要求,提供一组通用的模拟量输入/输出,开关量输入/输出,数字信号输入/输出,继电器驱动,电动机、电磁阀驱动等并且有些接口还能通过软件配置为不同的接口,基本上满足了工程机械各种信号输入/输出及驱动控制要求。在选择时,不一定刚好满足要求,一般保留一定的输入/输出接口,以满足系统定制及扩展要求。
(3)从控制器的软件接口上,这些厂商的控制器很多采用了德国3sS0 ftware公司的 CodeSys编程环境, CodeSys符合IEC61131-3标准规范,提供梯形图、顺控图、功能方块图、结构化文本、指令表等5种编程语言,可方便高效地编写控制指令并在线下载、调试和运行,而不需要了解具体硬件系统的体系结构、存储空间地址分配等细节,大大方便了配套企业的软件编程与调试。(4)控制器大多带CAN总线接口,方便了控制器与外部通信。
SmartGen新品 升级版工程机械控制器——HEM4300重磅上市
科技引领未来,创新永不止步!众智科技全新工程机械控制器HEM4300,现已正式推向市场。
HEM4300工程机械控制器用于电控发动机的控制和数据显示,实现发动机的开机、停机、转速调节、数据测量、报警保护及“四遥”等功能。控制器采用4.3吋彩色液晶显示屏,可显示中文、英文及其他多种语言。可广泛应用于钻车、破碎车、隧道牵引车、空压机、液压泵站、矿山机械等各类工程机械自动化系统。
HEM4300前面板说明
HEM4300功能特点
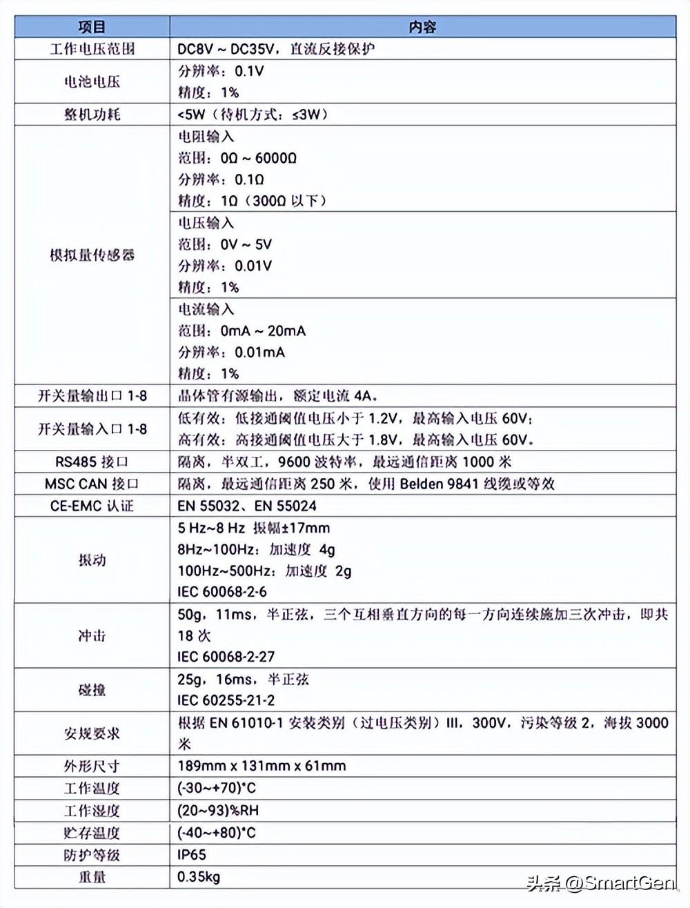
4.3吋彩色液晶显示屏,分辨率为480x272,背光亮度可调,中、英及其他语言显示,显示界面可选;4种调速方式(按键调速、电位器调速、油门调速、按键+油门调速)可选择;3种起停机控制方式:控制器按键起停机控制;输入口远程起停机控制;外部钥匙起停机控制;具有怠速/高速切换功能,且高速值可记忆,方便回到上次调节后的转速;2路PWM输出,可实现工程机械设备中液压比例阀驱动控制;具有钻车换杆控制逻辑,可实现钻车手动换杆操作;8路开关量有源输出(晶体管);8路关量输入(自定义低电平或高电平有效);6路模拟量输入(3路固定电阻型,另外3路可定义电压型、电阻型、电流型);多达15项维护保养记录功能,并可自定义维护名称;三种起动成功条件(转速、机油压力、转速+机油压力)可选择;前面板采用硅胶面板+硬屏亚克力,外壳密封设计,整机防护达到IP65等级;具有历史记录功能(200条),并可记录ECU报警的SPN 码;具有USB、RS485、CANBUS接口;DC +5V 输出;应急开机;满足欧V标准的发动机,具有DPF再生功能;自定义开机界面;负载率过高保护;控制器采集的模拟量信号可通过CAN总线上传;密码锁机;仪表模式;尿素液位低警告、报警;发动机升、降速率;加热器、冷却器控制;ECU信息智能显示;加载控制(可选择3种配置模式);自定义组合输出;自定义时间断输出;HEM4300性能参数
HEM4300背面板及接线示意图
HEM4300工程机械控制器功能强劲,应用面广泛,现已经在多领域进行实际应用和验证,可靠性高。期待您的选择!
相关问答
雕刻机的雕刻机?
[回答]激光雕刻机适合雕刻浅表层的零件,数控雕刻机可以雕刻很深的沟槽零件,激光雕刻机雕刻非常精细甚至可以雕刻照片,数控雕刻机比激光雕刻机精度要差。...
工程机械门锁价格怎么样?-家居装修–手机房天下问答
[回答]工程机械门锁价格10元好一点的20元防火锁还可以和不锈钢拉手等其他安防设备配合使用,选择连接双门器、门禁、报警控制器、烟感器、磁力锁、语音报警...
贵阳永青仪电科技有限公司是做什么产品的?
贵阳永青仪电科技是一家以工程机械监控系统、自动化仪表及低压电器成套、专用智能控制仪的产品研发、生产营销、技术推广及服务为一体的高新技术企业。贵阳永...
广西大学机械工程学院怎么样?设有哪些专业?申请方
[回答]~接下来我为大家简单介绍一下我们广西大学的机械工程学院开设的专业以及研究情况专业设置:机械设计制造及其自动化-本科、机械电子工程-本科、农业...
大侠们!我想问问,专业定做电动车控制器哪里专业,电动车控...
[回答]我只能说我们合作这么久唯一一家让我觉得品控,服务,价格做到细节...我只能说我们合作这么久唯一一家让我觉得品控,服务,价格做到细节控制,之前一直...
2021年山东重点项目名单?
1济南轨道交通4号线(一期)(线路全长40.2公里)2济南城通建设工程有限公司济泺路穿黄北延隧道工程(线路全长4.5公里)3济南黄河大桥建设管理有限公司G1...
塔吊怎么建的?
同...5.安装电气系统:安装电气系统,包括电缆、电动机等电气设备。6.调试验收:经过以上步骤后,进行全面调试和验收,确保塔吊的安全、可靠运转。以上是塔吊...
三一95怎么样?
三一95是一款非常出色的工程机械设备。它具有强大的动力和稳定的性能,适用于各种复杂的工程施工环境。该设备采用先进的技术和高质量的材料制造,具有耐用性和...
徐工机械是什么时候上市的-汇财吧专业问答test
[回答]2006年用2.75亿美元绝对控股中国工程机械龙头徐工机械,遇到全社会抵制。从中获得的基本经验是:“项目成功在很大程度上取决于政府关系的搭建”。3,...
汽车燃油加热器的工作原理是什么?会消耗柴油吗?
汽车燃油加热器又称为驻车加热系统,是车辆上一种独立的辅助加热系统,可以在关闭发动机后使用,也可以在行车期间提供辅助加热。一般分为水暖加热系统和空气加...
